<
​【预习】部编版六年级道德与法治(上)册8《我们受特殊保护》图文微课+课件教案-一点通教学网
我的
​【预习】部编版六年级道德与法治(上)册8《我们受特殊保护》图文微课+课件教案

获取配套课件教案习题试卷请拉到文末





微课讲解






电子课本





知识点

权力的行使符合(人民)的意愿,体现(人民)的利益。

4.国家机关及其工作人员必须按照法律要求,保持同公民与社会的联系,倾听意见,接受(监督),保证国家机关(依法)行使权利,自觉履行职责。

5.把(党内)监督同国家机关监督、民主监督、司法监督、群众监督、舆论监督贯通起来,增强监督合力,保证权力的行使依法运行。

6.国家机关要主动创造条件,接受监督,公民也要积极参与监督国家机关,这是法律赋予我们的(责任)。

7.(政府公告)是由政府机关出版发行的以登载法令、方针、政策、宣言、声明、人事任免等各类政府文件为主要内容的连续出版物。

8.作为中华人民共和国公民,不论年龄大小,我们都有对国家机关和工作人员提出(批评)和(建议)的权利,对于他们的违法、失职行为提出申诉、控告或检举的权利。我们要(依法)行使监督权,在提出批评,检举问题时,应该(尊重事实),不能诬告陷害。

9.国家机关行使职权时,违反法律规定的行为,便是(违法)行为,对于国家机关的违法行为,要及时依法纠正。

10.人民法院依据(《中华人民共和国行政诉讼法》)公正、及时审理争议案件,切实保障公民的合法权益,有效监督行政机关依法行使职权。

11.国家机关及其工作人员违法行使职权,侵犯公民合法权益,造成损害的,国家要依法承担(赔偿)责任,这既保障了公民的合法权益,又促使国家机关依法行使职权。 

4.全面提高(义务)教育质量,不仅有助于促进教育公平,而且对全民族素质的提高和民族的复兴具有重要意义。

5.《中华人民共和国义务教育法》是我国为了保障适龄儿童、少年接受(义务教育)的权利,保证义务教育的实施,提高全民族素质而制定的法律,于(1986)年通过。

6.《中华人民共和国未成年人保护法》是我国第一部专门保护(未成年人)各项合法权利的法律,这部法律于(1991)年通过。

7.只有(家庭)社会、学校、国家各司其职,才能全方位保护未成年人。

8.作为未成年人,要从小养成(遵纪守法)的好习惯,知法、守法,铭记“勿以恶小而为之,勿以善小而不为”。

9.《中华人民共和国预防未成年人犯罪法》是为了保障(未成年人)身心健康,培养未成年人良好品行,有效地预防未成年人犯罪而制定的法律,这部法律于(1999)年通过。

10.为未成年人创造良好的社会环境,是全社会的共同(责任)。

11.(家庭)是构成社会的基本单位,也是未成年人生活成长的主要场所。父母作为未成年人的法定监护人,有管教和保护未成年人子女的(权利)和(义务)。

12.1993年联合国大会通过决议,宣布每年的5月15日为(国际家庭日)。

13.全社会应当树立(尊重)、保护、教育未成年人的良好风尚,关心爱护未成年人。 





图文讲解





教学设计

8《我们受特殊保护》教学设计

教学目标:

1通过学习未成年人保护法的有关知识,了解家庭保护、学校保护、社会保护和司法保护的基本内容。

2分析生活中侵犯未成年人合法权益的案例资料,能够认识和判断违反未成年人保护法的现象和行为。
3
通过现实生活中发生的家庭、学校、社会的案例资料,感受家庭、学校、社会给予特殊保护,体会今天我们受到法律特殊保护的幸福。

教学重点:

家庭保护、学校保护、社会保护和司法保护基本内容

教学难点:

司法保护的内容

教学流程

一、导课

播放歌曲:《特别的爱给特别的你》

1、这里特别的你”指的是谁?未成年人,哪一类人被称为未成年人?

2、我们未成年人又受到了谁的特别的爱?

我们未成年人受到法律的特殊关爱、特殊照顾。

二、讲授新课:

   除此之外还有许多法律法规,都对未成年人作出了明确的规定。有宪法、刑法、民法通则、婚姻法、义务教育法等

我们具体来了解一下这几种保护。

(一)家庭保护

家庭是养育我们的地方,我们良好行为习惯的形成,健康品格的培养,个人学业的发展等,都与家庭环境密不可分。

(二)学校保护

学校是我们成长的园地,我们一周有五天的时间生活在学校里,我们的健康成长离不开学校的保护。

那么现在我再反过来采访一下咱们同学,你所了解的有多少?安监控,班级,宿舍,食堂,不随意出校门。

(三)社会保护

社会是我们生活的广阔空间,社会各界是否肩负起各自的保护责任,营造一个良好环境,将直接影响我们的健康成长。学生晓龙和晓峰做了一次亲身体验。请看视频短片《处处受限》

(四)司法保护

播放视频《不要让无情的暴力发生在最温馨的家里》。

同学们谈一谈法律怎样对其养子进行司法保护的?

三、行动与实践

调查了解身边的留守儿童在现实生活中存在哪些问题?需要我们给予哪些保护?请同学们提出合理化的建议。 

四、课堂交流

1、生活回望,交流展示:2、为了保护未成年人的健康成长,我国制定了两部专门保护未成年人的法律,他们是《未成年人保护法》和《预防未成年人犯罪法》。关于未成年人保护的内容,我国未成年人保护法规定的四个方面的保护,分别是:家庭、学校、社会、司法。

3、说一说:父母在保护我们健康成长方面都做了什么?

4、那么学校又对我们都做了哪些保护呢?

老师主要强调了三方面:学习、人身安全、心理健康

5、未成年人保护法关于社会保护的内容你还了解哪些,说说与大家分享。

五、收获平台

说一说这节课我知道了……我学会了……

师生回顾小结

教师归纳解释





同步习题

一、填空题:

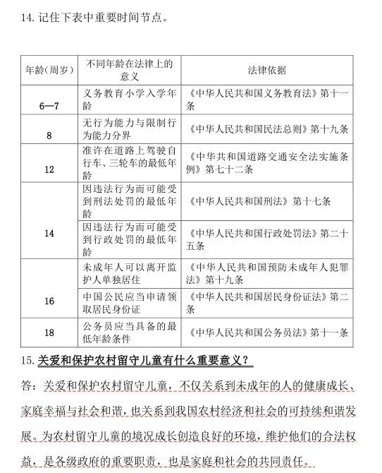
1、在我国,未成年人是指未满( )周岁的公民。

2、很多法律规定都涉及具体的年龄节点,比如,准许在道路上驾驶自行车、三轮车的最低年龄是( )周岁,公务员应当具备的最低年龄是( )周岁。

3、专门为保护未成年人成长而制定的法律有《中华人民共和国义务教育法》、

《 》、《 》。

二、判断题(请在题目后的括号中画“√”或画“×”)

1、世界各国的法律对成年年龄的规定是不同的,美国未满 16 周岁的公民就属于未成年人。( )

2、《中华人民共和国刑法》第十七条规定:因违法行为而可能受到刑法处罚的最低年龄是 16 周岁。( )

3、全面提高义务教育质量,有助于教育公平。( )

4、作为未成年人,要铭记“勿以恶小而为之,勿以善小而不为”。( )

5、少年兴则中国兴,少年强则中国强。( )

6、关爱和保护农村留守儿童,是各地学校的重要职责。( )

三、选择题(请你将正确答案的序号写到题后的括号里,每小题只有一个答案是正确的。)

1 小明的爸爸被施工队拖欠工资,你建议张东的爸爸依《 》申请劳动仲裁。( )

A、劳动法 B、刑法 C、治安管理处罚法 D、行政处罚法

2、放学回家时,陈某被几个高年级的男生拦住,不仅被打,身上的零花钱也被抢走。你认为他应当( )

A、害怕讲出去再次被打,只能忍气吞声,对谁都不说

B、再找几个人,把欺负自己人教训一顿

C、请家长去打欺负自己的人

D、向有关部门咨询或寻求法律帮助。

3、李某的爸爸经常在酗酒后打他,他应该用哪部法律保护自己。( )

A、《反家庭暴力法》 B、《未成年人保护法》

C、《预防未成年人犯罪法》 D、《义务教育法》

4、星期天上午,小明约几个好朋友到网吧上网,网吧管理员不让进去,几个同学竟与管理员吵起来。网吧管理员是在履行《未成年人保护法》中的( )保护职责。

A、家庭 B、学校 C、社会 D、司法

5、六年级学生小强在放学回家的途中看到两名不法青年持刀抢劫他人,这时他正确做法是( )

A、不顾一切,维护正义 B、赶紧走开,免受伤害

C、与己无关,置之不理 D、讲究策略,赶紧报警




【参考答案】

一、填空

1、18

2、 12 18

3、未成年人保护法 预防未成年人犯罪法

二、判断:1----6 对错对对对错 

三、选择:1-----5 ADACD


怎么获取全册配套课件教案习题试卷等资料?

领取方法1


第一步:长按二维码关注“中小学师生


第二步:回复关键词:0007

领取方法2

打不开百度网盘链接的地区

可长按扫码直接进入下载


电脑端下载网址

http://jazpan.com/box/597.html

(回复关键词位置如下图所示)‍

图文来自网络,版权归原作者,如有不妥,告知即删

点击阅读原文下载全册PPT课件动画教案习题朗读试卷电子课本整套资料

→→中学生辅导答疑 点这里

1→ 统编教材配套课外阅读书籍

2→ 难懂的数学概念一眼看明白