<
【期末试卷】人教版八年级历史(下)册 6套 |可下载-一点通教学网
我的
【期末试卷】人教版八年级历史(下)册 6套 |可下载
请收藏好以下图片预课资料
(点击上图可观看视频及下载课件教案)

领取电子版打印请拉到文末

领取电子版打印请拉到文末

领取电子版打印请拉到文末


【预习】初中数学7~9年级(上下)册图文微课+课件教案

【预习】初中语文|数学|英语|道法|历史|物理|化学|生物|地理|微课

【课件教案】人教版数学1-9年级课件教案试卷习题知识点等

【教师用书】人教版初中数学7-9年级下册

【知识点】人教版初中数学七年级下册

【电子课本】人教版 七年级数学下册 高清

【复习提纲】部编版历史七年级(下)册 含单元知识点

【知识点】人教版八年级生物(下)册 及复习提纲

【知识点】人教版八年级地理(下)册 及复习提纲

【知识点】人教版八年级物理(下)册 及复习提纲 

【知识点】部编版语文八年级(下)册 单元知识点

【复习提纲】道德与法治八年级(下)册 含单元知识点 

【复习提纲】部编版历史八年级(下)册 含单元知识点


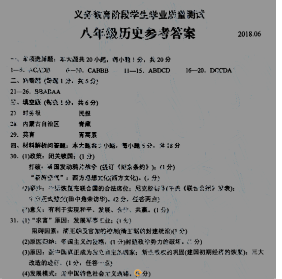
部编版八年级历史下册期末测试卷一


一、选择题(每题2分共40分)

1、中华人民共和国成立后,党和政府非常重视民主法制建设。中华人民共和国成立初期,起临时宪法作用的文件是(   )

A、《中华民国临时约法》

B、《中华人民共和国刑法》

C、《中国人民政治协商会议共同纲领》

D、《中华人民共和国宪法》

2、____年,西藏地方政府代表团到达北京,与中央人民政府谈判,达成《中央人民政府和西藏地方政府关于和平解放西藏办法的协议》,西藏和平解放(   )

A、1951

B、1953

C、1949

D、1950

3、从农民拥护新生政权的角度看,中华人民共和国成立后的土地改革成果,最有意义的是(   )

A、农民成为土地主人

B、废除了封建剥削制度

C、消灭了地主阶级

D、为工业化开辟了道路

4、我国政府编制发展国民经济的第一个五年计划的目的是(  )

A、打退国民党反动派的进攻

B、有计划地进行社会主义建设

C、恢复和发展国民经济

D、集中力量发展重工业

5、1956年,社会主义公有制经济在我国国民收入中已占92、7%,社会主义公有制工业在工业总产值中已达98、8%。出现这一状况的主要原因是(  )

A、土地改革的完成

B、“大跃进”的发动

C、三大改造的完成

D、“一五”计划的完成

6、在特定的历史阶段,口号、标语往往有着强烈的政治色彩,被打上了时代的烙印。下列口号、标语出现在“文化大革命”时期的是(   )

A、打土豪,分田地

B、人有多大胆,地有多大产

C、打倒一切,全面内战

D、两手都要抓,两手都要硬

7、打破了长期以来个人崇拜和教条主义的束缚,为党的十一届三中全会的召开奠定思想基础的是(   )

A、提出“两个凡是”的方针

B、孙中山提出的三民主义

C、关于真理标准问题的大讨论

D、《评新编历史剧〈海瑞罢官〉》的发表

8、为了建设社会主义新农村,中国共产党领导人民积极探索农村发展之路。为农民致富和实现农村现代化开辟的新路是(   )

A、土地改革

B、农业合作化

C、人民公社化

D、家庭联产承包责任制

9、随着对外开放的推进,我国逐渐形成了一个全方位、多层次、宽领域的对外开放的新格局。这个新的格局是(   )

A、经济特区——沿海开放城市——沿海经济开放区——内地

B、沿海开放城市——经济特区——沿海经济开放区——内地

C、内地——沿海开放城市——经济特区——沿海经济开放区

D、经济特区——内地——沿海开放城市——沿海经济开放区

10、中国共产党在社会主义初级阶段的基本路线可以概括为“一个中心,两个基本点”,其中“一个中心”是指(   )

A、以改革开放为中心

B、以经济建设为中心

C、以四项基本原则为中心

D、以社会主义道路为中心

11、“我们唱着东方红,当家做主站起来;我们讲着春天的故事,改革开放富起来。”这首歌描绘的两位领导人是(   )

A、毛泽东和邓小平

B、孙中山和邓小平

C、孙中山和毛泽东

D、刘少奇和邓小平

12、把邓小平理论确立为党的指导思想是在( )

A、中共八大

B、中共十三大

C、中共十五大

D、中共十六大

13、为了实现民族平等、民族团结和各民族共同繁荣,我国实行的一项基本政治制度是(   )

A、按劳分配制度

B、社会主义制度

C、民族区域自治制度

D、“一国两制”

14、20世纪80年代初,把党中央多年来酝酿的和平统一祖国的构想,创造性地概括为“一国两制”的领导人是(   )

A、毛泽东

B、邓小平

C、刘少奇

D、周恩来

15、1992年,大陆海峡两岸关系协会和台湾海峡交流基金会举行对话,达成“九二共识”。“九二共识”的核心内容是(   )

A、经济领域密切合作

B、加强文化和教育交流

C、两岸直接“三通”

D、坚持一个中国原则

16、为庆祝香港回归20周年,中国首艘航空母舰“辽宁舰”及三艘属舰,2017年7月7日早上抵达香港,进行为期四天的访问。我国第一艘航空母舰“辽宁舰”交接入列是在(   )

A、1997年

B、2001年

C、2010年

D、2012年

17、1953年底,中国政府首次提出了和平共处五项原则,在国际社会上产生了广泛而深远的影响。其内容是(   )

①互相尊重主权和领土完整  ②互不侵犯  ③互不干涉内政  ④独立自主和平外交  ⑤平等互利  ⑥和平共处

A、①②③⑤⑥

B、①②③④⑤

C、①②④⑤⑥

D、②③④⑤⑥

18、新中国的外交充满艰辛,也闪耀着智慧,取得了巨大的成就。下列史实按先后顺序排列,正确的是(   )

①恢复中华人民共和国在联合国的合法席位  ②基辛格秘密访问中国  ③日本首相田中角荣访华  ④中美正式建交

A、③②④②

B、①③②④

C、①③④②

D、②①③④

19、人们开始追逐“绿色食品”,各大超市的“绿色食品”更是琳琅满目,品种繁多。下列对这种现象理解错误的是(   )

A、说明绿色食品等科学卫生的概念日益深入人心

B、反映了人们生活水平的提高

C、人们喜爱绿颜色的食品

D、反映了人们在饮食方面从“吃饱”到“吃好”的变化

20、1964年,为改变河南省兰考县面貌因劳累而病逝的,被称颂为党的好干部是 

A、焦裕禄

B、王进喜

C、雷锋

D、孔繁森

二、材料题

21、阅读下列材料,回答问题。(14分)

材料一  我们并不要求各人放弃自己的见解,因为这是实际存在的反映……我们应该承认,在亚非国家中是存在有不同的思想意识和社会制度的,但这并不妨碍我们求同和团结。   ——周恩来(1955年)

(1)材料一体现了周恩来在哪次国际会议上提出的什么方针?(4分)

 

(2)周恩来提出的什么原则称为处理国家关系的基本准则?(2分)

 

材料二  一个更为显著的变化是在外交领域,在不断加深与亚、非、拉国家友谊的同时,20世纪70年代,新中国一步步打开西方世界的封锁,为国家发展开拓了新的空间。      ——《筑梦中国》解说词

(3)请问中国哪一年重返联合国?(2分)

 

(4)再用两个事例说明,20世纪70年代,新中国外交“为国家发展开拓了新的空间”。(4分)

 

(5)结合所学知识说说我国外交取得如此成就的原因是什么?(2分)

 

 

22、历史图片往往包含着丰富的历史信息和内涵, 仔细观察图片,结合所学知识回答问题。(20分)




(1)图一被称为“最可爱的人”的是哪只军队?他们为什么被誉为最可爱的人?(4分)

 

 

(2)图二的会议确定实行的伟大决策是什么?在这次会议上实际形成了以谁为核心的党中央领导集体?(4分)

 

 

(3)图三“原子弹爆炸成功”在当时对中国有何意义?(2分)为此做出突出贡献的科学家代表是哪两位?( 2分)

 

(4)图四特别行政区是被哪个国家侵占的?( 2分)

 

(5)图五特别行政区是何时回归祖国怀抱的?( 2分)

 

(6)我们国家的统一大业还很漫长,说出目前还有哪个地方没有统一?( 2分)怎样做才有利于此地的统一?( 2分)

 

23、实现中华民族伟大复兴的中国梦是近代以来中国人民的共同理想。阅读下列材料,回答问题。(16分)

材料一 我们唱着东方红,当家做主站起来,我们讲着春天的故事,改革开放富起来。      ——歌曲《走进新时代》歌词

(1)材料一中“当家做主站起来”指的是什么重大历史事件?发生在哪一年?(4分)

 

(2)材料一中的“改革开放”始于哪一次会议?(2分)

 

(3)在改革开放的历史进程中,我国经济体制改革从农村开始实行了什么制度?(2分)

 

(4)我国对外开放的窗口是什么?(2分)

 

材料二 “我们的奋斗目标是,到2020年国内生产总值和城乡居民人均收入在2010年的基础上翻一番,全面建成小康社会;到本世纪中叶建成富强、民主、文明、和谐的社会主义现代化国家,实现中华民族伟大复兴的中国梦。”    ——习近平在博鳌亚洲论坛上的讲话

(5)十八大以来,以习近平为核心的党中央为了实现中国梦提出了“两个一百年”的奋斗目标,根据材料二指出在建党一百周年时要实现什么目标?(2分)

 

(6)你是怎么理解中国梦的?(2分)

 

(7)结合所学知识说说实现中国梦的途径是什么?(2分)



一、选择题

1-5CAABC

6-10CCDAB

11-15ACCBD

16-20DADCA

二、材料题

21、(1)万隆会议(亚非会议),求同存异。

(2)和平共处五项原则

(3)1971年

(4)1972年中日建交,1979年中美建交。

(5)中国的经济发展,综合国力的提升,国际地位的不断提高等。

22、(1)中国人民志愿军,因为中国人民志愿军具有爱国主义精神,国际主义精神,革命英雄主义精神,所以被称为“最可爱的人”。

(2)改革开放,邓小平。

(3)打破了核大国的核垄断,增强了我国的国防实力,提升了我国的国际地位。钱学森、邓稼先。

(4)英国

(5)1999年12月20日

(6)台湾;加强两岸的经济文化合作,两岸高层互访谈判等。

23、(1)新中国成立,1949年10月1日。

(2)中共十一届三中全会。

(3)家庭联产承包责任制。

(4)深圳

(5)到2020年国内生产总值和城乡居民人均收入在2010年的基础上翻一番,全面建成小康社会。

(6)中国梦是国家富强、民族振兴、人民幸福。

(7)实现中国梦,必须走中国道路、弘扬中国精神、凝聚中国力量等。



部编版八年级历史下册期末测试卷二

一、选择题(共25小题,每题2分,共50分)
1.(2分)“长夜难明赤县天,百年魔怪舞蹁跹,人民五亿不团圆。一唱雄鸡天下白,万方乐奏有于阗,诗人兴会更无前。”诗中的“一唱雄鸡天下白”是指(  )
A.抗日战争的胜利
B.新中国的成立
C.文化大革命的结束
D.港澳的回归
2.(2分)《剑桥中华人民共和国国史(1949﹣﹣1965)》中称:中华人民共和国的朝鲜“冒险”付出的代价确实很高,但……带来的益处却超过了代价。中华人民共和国的朝鲜“冒险”(  )
①是指抗美援朝②为中国赢得和平的外部环境③提高了中国的国际威望④取得了中国历史上反侵略的首次胜利
A.①②③
B.①③④
C.②③④
D.①②③④

4.(2分)中共七届二中全会的决议中提出:“中国要在革命胜利以后,迅速地恢复和发展生产,对付国外的帝国主义,使中国稳步地由农业国转变为工业国,由新民主主义国家转变为社会主义国家。”为此,新中国政府实行了(  )
①包干到户②三大改造③“一五”计划④国企改革
A.①②③
B.②③
C.③④
D.①③④
5.(2分)新中国成立时工业十分落后.然而,短短几年间新中国就生产出了第一批自己的汽车,结束了中国不能制造汽车的历史.这主要得益于(  )
A.推行了土地改革
B.中共八大的召开
C.实施了“一五”计划
D.建设社会主义总路线的贯彻
6.(2分)抚州市某地有一社区叫做“豆腐社”,当地老人说这是当年按国家政策,将从事豆腐制作加工的手工业者组织在一起,建立了“豆腐生产合作社”而得名。这一名称最早可能出现在(  )
A.土地改革时期
B.三大改造时期
C.人民公社化运
D.改革开放时期
7.(2分)长篇小说《爱,被春寒碾碎》,着重描写了上海“文革”时期的一系列重大事件,如“一月风暴”“夺市委市政府权”等较为全面地反映了“文革”的进程。中国要避免“文革”这样的悲剧重演,关键是要(  )
A.彻底批判封建思想
B.防止教条主义和个人崇拜
C.完善社会主义民主与法制
D.坚决反对资产阶级自由化思潮
8.(2分)新中国建立以来,我国的社会主义建设取得了巨大成就,但也犯过“左”的或右的错误,“左”是主要的.其中,时间最长、最严重的“左”的错误是(  )
A.反右斗争扩大化
B.大跃进运动
C.农村人民公社化
D.文化大革命

10.(2分)党的十八届五中全会继续聚焦“三农问题”。回顾历史,新中国成立以来农民经历了两次分地,即“土地改革”“家庭联产承包责任制”。下列关于二者的评述不正确的是(  )
A.都调动了农民的积极性
B.促进了农村经济的发展
C.农民都获得了土地所有权
D.普遍得到当时农民的好评
11.(2分)拥有临海的便利交通,靠近港澳的区位优势,依靠国家优惠的政策,引进先进的科技和管理经验,使深圳等地成为一个伟大的支点。铸造“伟大的支点”的是(  )
A.实行家庭联产承包责任制
B.设立经济特区
C.实行民族区域自治
D.实施科教兴国

17.(2分)“它是中华人民共和国外交发展的一个阶段性界碑,它是从革命运动外交向国家外交过渡的一次关键性转变,标志着新中国外交方针的最终形成。”这里的“它”是指(  )
A.开国大典
B.提出“求同存异”方针
C.制定和平共处五项原则
D.万隆会议
18.(2分)历史上中美领导人曾有过多次握手。对下列这组“握手”照片解读正确的是(  )

A.美国最早与中国建交
B.中美对国际问题看法完全一致
C.中美重视两国关系发展
D.中美之间彻底消除了彼此隔阂
19.(2分)改革开放以来,我国人民生活水平不断提高,衣食住行发生了翻天覆地的变化。下列顺口溜最能说明这一点的是(  )
A.新三年,旧三年,缝缝补补又三年
B.双手筑起两层楼,高档家电样样有,妻儿外出有汽车,吃喝穿戴属一流
C.早晚喝喝菜粥粥,中午啃个窝窝头,一天三顿难见油
D.缝纫机缝出新衣衫,自行车出门真方便,收音机听听大新闻,美观的手表看时间
20.(2分)食品支出在消费支出中的比重下降,我国城乡居民消费结构的显著变化表明(  )
A.人们健康水平在下降
B.人们生活水平的提高
C.牛奶面包代替稀饭馒头
D.肉鱼禽蛋得到充分保证
21.(2分)我国是世界上能造核武器、自行研制发射人造卫星的第五个国家,标志我国在空间技术领域跻身于世界先进国家行列的是(  )
A.1964年,第一颗原子弹爆炸成功
B.1967年,第一颗氢弹爆炸成功
C.1966年,导弹核武器实验成功进行
D.1970年,第一颗人造卫星发射成功
22.(2分)全球首个由中国倡议设立的多边金融机构,旨在为亚洲国家的基础设施提供资金支持的机构是(  )
A.“一带一路”发展基金
B.亚洲基础设施投资银行
C.金砖国家开发银行
D.亚洲货币基金组织
23.(2分)2014年,是澳门回归祖国十五周年,也是广西解放六十五周年.这两地分别是特别行政区和民族自治区,它们的相同点是(  )
A.都实行社会主义制度
B.都是为了实现祖国和平统一而设立
C.都实现了“一国两制”的构想
D.都是中央人民政府管辖下的地方行政区域

25.(2分)改革开放以来,我国人民生活水平不断提高,衣、食、住、行发生了翻天覆地的变化。下列不能反映这变化的是(  )
A.自驾游成为人们休闲的一种方式
B.“低碳”和“原生态”生活成为时尚
C.轻松惬意地网上淘宝、聊天交友
D.人们凭粮票到市场上购买大米
二、非选择题(共4小题,26题14分,27题12分,28题12分29题12分,共50分
26.(14分)阅读材料,回答问题
材料一:中国外交结束了近代百年屈辱的历史,走上了独立自主的和平外交道路,这一过程充满艰辛,相继取得了丰硕成果,赢得了当今世界各国的尊重。
材料二:加入世界贸易组织是中国深化改革、扩大开放、建设社会主义市场经济的必然要求。……世界贸易组织也需要中国,没有中国的加入,世界贸易组织是不完整的,不能真正体现世界性。
(1)近代百年屈辱的历史开始于哪件事情?根据材料一,指出新中国成立后初期的外交政策是什么?

(2)中国真正成为独立自主的国家,“中国人民从此站起来了”的标志性事件是什么?说出20世纪50年代新中国外交事业的两项成就。

(3)我国于何时加入世界贸易组织?加入世界贸易组织后对我国经济有何影响?

27.(12分)共和国近70年的历史进程中,多次多领域实现了跨越与转变。阅读下列材料,回答问题。
材料一:新中国的建立,使中国实现了从两千多年的封建专制政治、近代以来照搬西万政治模式的失败尝试向新型人民民主政治的伟大跨越。
——《中国的民主政治建设》白皮书
(1)结合所学知识,指出最能体现材料一中“新型人民民主政治”的新中国的根本政治制度。

材料二:“废除地主阶级封建剥削的土地所有制,实行农民的土地所有制,借以解放农村生产力,发展农业生产,为新中国的工业化开辟道路。”
——《中华人民共和国土地改革法》
(2)材料二文件是新中国成立后什么运动的法律依据?根据材料并结合所学知识概括该运动对于中国农村经济发展的积极意义。

材料三:(1972年)二月二十八日,双方在上海正式签订并发表A的发表,在中美关系发展史上有着重要里程碑的意义。它标志着两国从长期尖锐对立开始走上关系正常化的道路,为以后两国关系的进一步改善和发展打下了基础。
——《二十世纪中国史纲》
(3)材料三中的“A”指的是什么?根据材料谈谈你对“重要里程碑的意义”的理解。

材料四:中共的政策从阶级斗争到经济改革的大转变,是中国革命手段的重大改变。确定邓小平为中国最高领导者的地位,到1978年底才实现,邓的改革程序才得以开始。
——费正清《伟大的中国革命》
(4)材料四中的“邓的改革程序”“开始”于哪次会议?结合所学知识概括这次会议的历史转折性意义。

28.(12分)阅读下列材料,回答问题。

材料二 新中国的外交充满艰辛,也闪耀着智慧,赢得了世界各国的尊重。特别是改革开放以来,中国积极参与国际事务,推动各种国际交流与合作,在国际社会中发挥着越来越重要的作用。
材料三 1956﹣1974年与中国建交国家数据简表
年份
1956年
1969年
1970年
1971年
1972年
1973年
1974年
建交国家数
25
49
54
69
87
88
95
(1)材料一中“唯一合法政府”,“平等、互利及互相尊重领土主权”等内容,与旧中国外交相比,体现了新中国外交政策的最根本特征是什么?

(2)材料二中“闪耀着智慧,赢得了世界各国的尊重”的外交政策,在20世纪50年代有哪些体现?

(3)结合材料三,我国在20世纪70年代出现建交高峰的重要因素有哪些?

(4)20世纪90年代以来,我国外交在坚持原有外交方针和政策的基础上不断发展,又有了什么新的特点?试举一例说明。

29.(12分)阅读材料,回答问题:
材料一:唐太宗说:“自古皆责中华,贱夷狄,联独爱之如一。”
(1)材料一体现了唐太宗怎样的民族政策?

材料二:黔东南是我们的家乡,在这片土地上聚居着苗族、侗族、布依族、汉族、瑶族等民族。1956年7月23日,黔东南苗族侗族自治州正式建立,简称黔东南州。
(2)黔东南苗族侗族自治州的设立体现了我国的什么政治制度?这项政治制度最终在法律上被确立是在哪一年?

(3)海峡两岸达成的九二共识里要坚持的是什么原则?现阶段党和政府对台的基本方针是什么?

(4)我们应该怎样为促进民族团结,维护祖国统一作出自己的贡献?

参考答案:
1.BADBC        6.BCDAC
11.BADDB     16.BCCBB
21.DBDBD
26.
(1)鸦片战争;奉行独立自主的和平外交政策。
(2)中华人民共和国的成立(或开国大典);和平共处五项原则的提出、求同存异。
(3)2001年12月;中国将以更加积极的姿态走向世界,在更大范围和更深程度上参与国际经济竞争和合作加入世贸组织给我们带来的不仅是各种机遇,还有各种挑战,必将对21世纪中国的改革开放和现代化建设产生重大而深远的影响。
27.
(1)人民代表大会制度。
(2)运动:土地改革。意义:解放了农村生产力,促进了农业生产(或农村经济)迅速走向恢复和发展。
(3)文件:《中美联合公报》。理解:两国关系从长期对立转而走上关系正常化。
(4)会议:中国共产党十一届三中全会。意义:我国从此走上改革开放、建设有中国特色社会主义的正确道路。
28.
(1)独立自主是新中国外交的根本方针,也是区别于旧中国屈辱外交的最根本特征。
(2)“和平共处五项原则”;“求同存异”的方针。
(3)国际形势的变化、中国在联合国合法席位的恢复、中美关系正常化、中日建交、中国国际地位的提高等。
(4)新的特点:积极开展多边外交活动。举行APEC会议,加入WTO,积极参与维和等。
29.
(1)开明的民族政策.
(2)民族区域自治制度,1984年.
(3)原则:一个中国,方针:和平统一,一国两制.
(4)①思想上增强民族团结意识,珍惜发展平等,团结,互助,和谐的民族关系,并付诸行动.②尊重少数民族的风俗习惯,多做有利于民族团结的事.③树立国家意识,自觉履行维护国家统一和民族团结的义务.


部编版八年级历史下册期末测试卷三

一、单项选择题(每小题2分,共30分)

 1.实现中华民族伟大复兴,是中华民族近代以来最伟大的梦想。下面对“中国梦”理解正确的是①基本内涵是国家富强、民族振兴、人民幸福;②体现了全国各族人民的共同愿望;③将在本世纪头20年实现;④必须走中国道路、弘扬中国精神、凝聚中国力量

A.①③④

B.②③④ 

C.①②④

D.①②③

2.下列对右图五大发展理念相关的叙述,不正确的是


A.中共十八届五中全会上提出

B.第十三个五年规划的建议中提出

C.关系到我国发展全局和未来前景

D.为实现中国梦提供了理论指导和行动指南

3.正确分析不断变化的国情,是我们进行一切工作的前提。中共十九大关于我国社会主要矛盾的论述,正确的是

A.中华民族与帝国主义的矛盾

B.社会主义与资本主义的矛盾

C.先进的社会主义制度与落后的社会主义生产力之间的矛盾

D.人民日益增长的美好生活需要和不平衡不充分发展之间的矛盾

4.“四个全面”战略布局,是新形势下中国共产党治国理政的总方略,是事关中国共产党和国家长远发展的总战略。“四个全面”是指①全面建成小康社会;②全面深化改革;③全面依法治国④全面从严治党;⑤全面对外开放

A.①②③⑤

B.①②③④

C.②③④⑤

D.①③④⑤

5.从1984年到2013年底,我国少数民族地区城镇居民人均可支配收入增长了38倍;农民人均收入增长了21倍。这些成就反映出少数民族地区

A.完成了彻底的民主改革

B.达到了小康社会的标准

C.人民生活水平大大提高

D.实现了社会主义现代化

6.观察右图,这一时期台商在江苏投资情况发生变化的原因不包括


A.邓小平南方谈话

B.香港、澳门的回归

C.中共十四大的召开

D.海峡两岸经济文化交流的加强

7.1992  年海协会和海基会达成“九二共识”,其主要内容是

A.海峡两岸均坚持一个中国的原则

B.两岸实行通邮、通航、通商

C.把和平统一台湾作为神圣的历史使命

D.停止对金门等地方的炮击

8.“必须高度重视战略前沿技术发展……选准主攻方向和突破口,超前布局、超前谋划,加紧在一些重要领域形成独特优势。”“着力解决制约国防和军队建设的体制性障碍、结构性矛盾、政策性何题,推进军队组织形态规代化。” 这表明我国军队、国防现代化的重要途径是①扩大军队规模;②增加军队数量;③加强军队改革和国防建设;④推进“科教兴国”战略;⑤走科技强军之路

A.②⑤

B.①⑤

C.③⑤ 

D.④⑤

9.小丽同学查阅建国以来我国军队建读的相关资料后,制作了下面的大事年表。据此,她对军队建设所起的作用得出了如下结论,其中有误的是

A.极大地提高了中国国防总体实力和防卫作战的能力

B.为保卫国家领土完整和维护国家统一筑起钢铁长城

C.为社会主义现代化建设提供了坚强有力的安全保证

D.具有现代化科技知识的军队指挥人才队伍逐渐形成

10.—位美国记者评论周恩来在某次重大会议中的作用时说:“周恩来并不打算改变任何一个坚持反共立场的领导人的态度,但是他改变了会议的航向。”这次会议是

A.万隆会议

B.第26届联合国大会

C.日内瓦会议

D.亚太经济合作组织会议

11.1979 年美国总统卡特在白宫欢迎邓小平时说我听说,在这新年之际,是忘记家庭争吵的时刻,也是团聚与和解的时刻。对于我们两国来说,今天是团聚和开始新的历程的时刻,是久已关闭的窗户重新打开的时刻。”“这一时刻” 是指

A.中美正式建交

B.抗美援朝胜利

C.基辛格访华

D.中日建交

12.2016年4月24日,我国迎来了第一个“中国航天日”。这一天的设定和右图内容相关,下面有关右图的表述不正确的是

A.这是中国第一颗人造地球卫星

B.它成功发射于1964年

C.中国从此在空间技术领域跻身于世界先进国家行列

D.它标志着中国人民成功掌握了人造卫星的空间技术

13.屠呦呦获得诺贝尔奖后感言:青蒿素的发现是集体发掘中医药的成功范例……如果死守老祖宗的宝贝、固步自封,中医只能是“一筐草”,无法变成“一块宝。”屠呦呦告诉人们对待传统文化应该秉持的态度是

A.否定传统,学习西方

B.脱离传统,彻底创新

C.取其精华,推陈出新

D.全部继承,发扬光大

14.改革开放后,国家投入巨额资金改善交通条件,并取得巨大成就。截至2010年底,中国的铁路营运里程已居世界第二。下列成就不是改革开放后取得的是

A.青藏铁路

B.京沪高铁

C.中欧铁路

D.鹰厦铁路

15.从“有啥吃啥到吃啥有啥”,从“绿蓝灰到五彩缤纷”,从“破烂平房到漂亮楼房”,从“自行车到私家车进平常百姓家”,这些变化出现的主要原因是

A.人们不再发扬艰苦奋斗的传统

B.人们衣食住行发生了变化

C.人们对未来美好生活的向往

D.改革开放以来经济快速发展

二、简答题(本题共18分)

16.制作学习卡片是历史学习常用的方法之一。请你回答下面两位同学运用这一方法进行归类学习时提出的问题。

(1)张莉同学以“祖国统一”为主题,搜集到下面两组图片。(8 分)

(2)王华同学以“科学精神”为主题,为下面两位科学家制作了人物名片,请你根据要求完成续写,并谈谈从他们身上学到哪些精神。(10分)

三、材料解析题(本大题含两小题,其中第17题12分,第18题18分,共30分)

17.民族团结、经济发展是国家繁荣的基础和动力。阅读下列材料,结合所学知识,回答问题。

材料一1965年9月,西藏自治区友其人民政府正式宣告成立。经过65年的发展,西藏已经发生了翻天覆地的变化。青藏铁路通车、在全国率先实现15年免费教育、2015年全区生产总值突破1000亿大关。——新华网

(1)材料一中,西藏发生了哪些方面的变化?归纳西藏经济发展和社会进步的原因。(4分)



材料二1972年中美双边贸易额极低,仅为1288万美无,1979年也只达到24.5亿美元,1980年两国又相互提供贸易最惠国待遇,从而为双边贸易发展提供基础,据中国海关统计,自1979年间至1989年的十年间,中国自美国进口和对美出口年度增长率分别为15%和22%,这一增长大大超过世界贸易的年均增长率,亦远远超出中国外贸的年增长率。20世纪90年代以来,双边贸易额继续保持持续增长势头。

(2)材料二反映了中国对美国出口贸易呈现怎样的趋势?为什么会出现这样的发展趋势?(6分)

 

材料三中共十八大以来,我国加快构建开放型经济新体制,深入实施“一带一路”建设,筹建和成立亚洲基础设施投资银行,加快自由贸易试验区建设,推进人民币国际化进程,体现了中国与世界其他各国携手建设持久和平、共同繁荣的和谐世界的美好愿景。


(3)结合材料三,谈谈我国构建开放型经济体制有何意义。(2分)



18.新中国成立以来,外交领域取得了一系列成就。阅读下列材料,结合所学知识,回答问题。

材料一1949年,在中华人民共和国外交部的成立大会上,周恩来说:“中国一百年来的外交史是一部屈辱的外交史。 我们不学他们。我们不要被动、怯懦,而要认清帝国主义的本质,要有独立精神,要争取主动,没有畏惧,要有信心。”

材料二 1953年底,周恩来在接见印度代表团时,首次提出和平共处五项原则,作为处理两国关系的原则。第二年,周恩来访问印度和缅甸,分别与印度总理尼赫鲁、缅甸总理吴努发表联合声明,双方一致同意以和平共处五项原则作为指导中印、中缅两国关系的基本原则。

材料三1971年10月25日,在26届联合国大会上进行表决,当76票赞成、35票反对、17票弃权的结果出来时,会场上沸腾了。很多国家的代表欢呼、鼓掌、拥抱,向中国表示祝贺,有的非洲代表高兴得跳起舞来。

材料四中国特色大国外交全面推进,形成全方位、多层次、立体化的外交布局。如今,中国已与世界上170多个国家建交、参加了100多个政府间国际组织的工作。中国成为维护和促进世界和平、稳定、发展的坚定力量,在国际事务中发挥着日益重要的作用。

(1)根据材料一,写出新中国成立后奉行的外交政策。(2分)



(2)材料二中,和平共处五项原则的内容是什么?它对推动国际关系发展起了什么作用?(4分)



(3)材料三中描述的是哪一历史事件?概述这一历史事件发生的原因。(6 分)



(4)根据材料四,指出当今中国特色大国外交呈现出怎样的布局特点,并归纳影响一个国家外交局面的因素。(6分)

 

四、探究题(本大题共22分)

19.在改革开放的伟大实践和接力探索中,中国共产党领导开辟了中国特色的社会主义道路,取得了一系列成就。请 你完成以下探究任务。

任务一【制作时间轴图——探索特色道路】(12  分)

(1)马克思主义为中国革命、建设和改革提供了强大的思想武器,分别写出①②③④处对应的马克思主义中国化所形成的理论成果。(8分)


(2)邓小平南方谈话有何意义?根据时间轴信息,简述1992年前后我国在对外开放方面呈现出的特点。(4分)


任务二【感受阅兵盛况——扬我军雄姿】(6  分)

任务三【关注身边现象——畅享科技生活】(4  分)


(5)请结合生洁实际,谈谈科技对生活的影响。


参考答案

1—5:CDDBC

6—10:BACDA

11—15:CBCDD

16.

(1)原因:综合国力的增强;国际地位的提高;“一国两制”的伟大构想;党和政府的英明领导;人民的共同期盼等。(任意一点得 2 分,共 4 分)

意义:香港、澳门回归祖国,标志中国人民洗雪了百年国耻,在完成祖国统一大业上迈出了重要一步。(2分)

共同影响:都推动了两岸关系的发展,有利于深化两岸交流合作;都有利于促进两岸的经济文化往来,推动两岸人民的情感交流等。(答出符合题意的任意一点得 2 分)

(2)邓稼先:参与研制出中国最早的原子弹、氢弹,被誉为“两弹元勋”。(2分)打破了当时有核大国的核垄断,增强了我国的国防实力,大大提高了我国的国际地位。(2 分)

袁隆平:培育出籼型杂交水稻。(2 分)为解决我国这样一个人口大国的吃饭问题和保障我国粮食安全,做出了巨大贡献;对解决世界性饥饿何题也有重要贡献等。(2 分)

感悟:时刻考虑国家和民族利益;默默探索耕耘;刻苦钻研;专心致志;坚持不懈等。(答出符合题意的任意一点得2分)

17.

(1)经济发展;交通便利;教育进步;人民幸福等。(答出任意两点得  2 分

民族区域自治制度符合西藏人民的利益和西藏长远发展的要求;西部大开发战略的实施;我国在少数民族地区因地制宜,进行一系列民主改革和社会主义改造,废除剥削压迫;采取许多优惠政策,派出大批人员,通过技术、资金、物资等多种方式,加强少数民族地区经济建设等。(答出符合上述意思的任意一点得  2 分)

(2)不断上升;(2分)原因:中国实施改革开放政策,对外开放促进经济迅速发展;中美正式建交,促进了两国间贸易的发展。(从内外因两方面回答各 2 分,共 4 分)

(3)把国内经济和整个国际市场联系起来;充分的参加国际分工,同时在国际分工中发挥出本国经济的优势;有利于实现世界持久和平和共同繁荣。(答出符合题意的任意一点得  2 分)

 18.

(1)独立自主的和平外交政策(2  分)

(2)互相尊重主权和领土完整,互不侵犯,互不干涉内政,平等互利,和平共处。(2分)它为实行不同社会制度的国家提供了交往和沟通的基础,有利于处理国与国之间的关系,能够推动世界的和平与发展;被世界上越来越多的国家接受,成为处理国与国之间关系的基本准则等。(答出上述任意一点得  2 分)

(3)中国恢复在联合国的合法席位(2 分)原因:中国国际地位的逐渐提高;越来越多的国家认识到中国的重要作用;20世纪70年代,亚非拉发展中国家力量的增强;美国霸权地位相对衰落,无力阻挠中国恢复联合国合法席位等。

(4)全方位、多层次、立体化的外交布局。(2分)国家的综合国力;国际形势的变化;外交家的智慧;国家外交政策等

19.

(1)①邓小平理论(2分)②“三个代表”思想(2分)③科学发展观(2分)④习近平新时代中国特色社会主义思想(2分)

(2)邓小平南方谈话,进一步解放了人们的思想;推动改革开放和现代化建设进入新阶段;对建设中国特色社会主义产生深远影响。打破了姓“资”姓“社”问题的困扰,解放了思想;改革开放的步伐更快了等。(任意一点得2 分)

特点:由引进西方资金、先进技术和管理经验到主动融入世界,加强国际合作;(由引进来到走出去);由全方位、多层次、宽领域的对外开放格局到以上海浦东为龙头带动全国走向世界等。(答出言之有理的任意一点得2 分)

(3)变化:军种增多;导弹部队从无到有,实力强大;军队科技含量提高;军事实力提高等。(答出符合上述意思的任意一点 2 分,共 4 分)

(4)形成军委管总、战区主战、军种主建的新格局。(2  分)

(5)交通便利,出行的方式多样化;信息的传递简单便捷;支付方式更为快捷等。


部编版八年级历史下册期末测试卷四

一、选择题:本大题共30小题,每小题2分,共60分。每小题给出的四个选项中,只有一项符合题目要求。

1.“我们唱着东方红,当家做主站起来……”,中国人民“当家做主站起来”的标志是

A.中国共产党的成立

B.中华人民共和国的成立     

C.中国人民政治协商会议的召开

D.抗美援朝战争的胜利

2.新中国成立后,我国采用公元纪年,这一决定源于

A.第一届中国人民政治协商会议

B.第一届全国人民代表大会       

C.中国共产党第八次代表大会

D.中共十一届三中全会        

3.第一届中国人民政治协商会议决定的代国歌是

A.《黄河大合唱》

B.《国际歌》

C.《没有共产党就没有新中国》

D.《义勇军进行曲》

4.1950年10月,率领中国人民志愿军入朝作战的是

A.罗荣桓

B.刘伯承

C.陈毅

D.彭德怀

5.小明搜集到以下三幅图片进行研究性学习,他研究的主题应是

A.合作抗日

B.抗美援朝

C.解放西藏

D.渡江作战

6.第一个五年计划期间各部门的投资比例情况简表   

由上表可判断当时我国是优先发展

A.重工业 

B.交通运输 

C.农业水利

D.文化教育

7.下图所反映的我国建设成就就是属于

A.第一个五年计划期间

B.“大跃进”时期         

C.文化大革命时期

D.改革开放的新时期

8.我国人民代表大会制度确立于

A.第一届中国人民政治协商会议

B.第一届全国人民代表大会 

C.中国共产党第一次全国代表大会

D.中央人民政府委员会第一次全体会议

9.1955年全国掀起农业合作化的高潮,农民积极报名入社。农民加入的“社”是指                                      

A.人民公社

B.社会主义

C.农业生产合作社

D.手工业生产合作社

10.1956年底,三大改造的基本完成标志着我国

A.第一个五年计划提前完成

B.彻底消灭了地主阶级      

C.已经由农业国转为工业国

D.开始进入社会主义初级阶段

11.1952—1956年中国经济指标的变化简表

上表经济指标的变化说明了

A.公有制形式在经济中占主导地位

B.中国已完全消灭私有制        

C.人民的生活水平得到极大的提高

D.国民经济得到高速发展

12.“大跃进”和人民公社化运动之所以阻碍了我国经济的发展,主要是因为

A.破坏了生态平衡

B. 违背了客观经济规律

C.挫伤了农民积极性

D.造成国民经济比例失调

13.使党、国家和各族人民遭受新中国成立以来最严重的挫折和巨大损失的是

A.文化大革命

B.“大跃进”运动

C.人民公社化运动

D.抗美援朝   

14.下列人物中属于党的好干部和“县委书记的榜样”的是

A.雷锋

B.焦裕禄

C.邓稼先

D.王进喜

15.明确提出要建立社会主义市场经济体制的大会是

A.中共十二大

B.中共十三大

C.中共十四大

D. 中共十五大

16.“经济特区成功吸引了大量外国投资,外资企业不单为中国政府提供大量税收,还为中国引入先进生产管理技术……”材料表述了经济特区

A.建立的原因

B.建立的目的

C.发展的过程

D.发挥的作用

17.在中共十九大上,被确立为中国共产党必须长期坚持的指导思想是

A.邓小平理论

B.“三个代表”重要思想 

C.科学发展观

D.习近平新时代中国特色社会主义思想

18.提出“实现中华民族伟大复兴,就是中华民族近代以来最伟大的梦想”的是

A.邓小平

B.江泽民

C.胡锦涛

D.习近平

19.2015年,党中央提出要牢固树立创新、协调、绿色、开放、共享的新发展理念,该理念出自于

A.十五规划

B.十一五规划

C.十二五规划

D.十三五规划

20.我国不少地区有“自治县”“自治州”,与这些名称出现有关的基本政治制度是

A.政治协商制度

B.社会主义制度

C.民族区域自治制度

D.按劳分配制度

21.为了加快少数民族人口较多的西部地区的发展,缩小贫富差距,党中央实行

A.对外开放政策

B.民主改革政策       

C.“一带一路”战略

D.西部大开发战略

22.香港、澳门回归后的主要变化是

A.经济制度

B.主权归属      

C.社会制度

D.生活方式 

23.下图所示诗句蕴涵的历史信息是

A.赞同“一国两制”

B.反对外来势力

C.渴望祖国统一 

D.缅怀悠久历史

24.海基会和海协会于1992年达成的重要共识是

A.海峡两岸均坚持一个中国原则

B.两岸实现直接“三通”

C.加强两岸经济交流,互补互利

D.台湾当局调整“三不”政策

25.中国人民解放军第一支海军部队是

A.北海舰队

B.东海舰队

C.南海舰队

D.华东军区海军

26.它是1966年组建的,它是中国战略威慑的核心力量。这里的“它”是

A.第二炮兵部队

B.常规导弹部队

C.核导弹部队

D.作战保障部队

27.电影《横空出世》中有这样一个镜头:1964年10月,在我国西部地区,随着一声巨响,巨大的蘑菇云腾空而起。该镜头反映的历史事件是

A.东方红一号发射成功

B.神舟一号发射成功

C.第一颗原子弹爆炸成功

D.第一颗氢弹爆炸成功

28.获得2015年诺贝尔生理学或医学奖的中国科学家是

A.钱学森

B.莫言

C.屠呦呦

D.杨振宁

29.他是潜心研究水稻的科学家(如右图),曾获得首届国家最高科学技术奖。这里的“他”是

A.钱学森

B.袁隆平

C.邓稼先

D.邓小平

30.改革开放以来,我国人民生活水平不断提高,衣食住行用发生了翻天覆地的变化。下列不能反映这一变化的是

A.衣着丰富多彩

B.自驾出游流行

C.饮食结构单调

D.上网淘宝购物

二、辨析题:本大题共6分

31.以下是小土、小地两位同学对“新中国初期土地改革”发表的看法。其中哪位同学的看法是错误的?请说明理由。

 


三、材料解析与材料论述题:本大题共34分

32.(10分)阅读下列材料,回答问题。

材料一  改革开放是我们党的历史上一次伟大觉醒,正是这个伟大觉醒孕育了新时期从理论到实践的伟大创造。实践证明,改革开放是当代中国发展进步的活力之源,是我们党和人民大踏步赶上时代前进步伐的重要法宝,是坚持和发展中国特色社会主义的必由之路。

材料二 上世纪70年代末,安徽凤阳小岗村农民首先实行分田包产到户,自负盈亏。这一做法得到中央肯定,并在中央指导下,在农村逐步推行,农业生产得到大发展,农村开始富裕起来了。

材料三 邓小平为深圳特区题词

(1)根据材料一,指出“伟大觉醒”开始于中国共产党召开的重要会议。(2分)

 

(2)根据材料二、三,分别指出改革开放之初,农村改革和对外开放的主要做法。(4分)

 

(3)材料三中“政策”首先在哪两个省份实行?(2分)

 

(4)根据上述材料及所学知识,用一句简洁的语言概括邓小平在改革开放中所起的作用。(2分)


33.(14分)阅读下列材料,回答问题。

材料一  中华人民共和国外交政策的原则是,为保障本国独立、自由和领土主权的完整,拥护国际的持久和平和各国人民间的友好合作,反对帝国主义的侵略和战争政策。 —摘自《中国人民政治协商会议共同纲领》

材料二  “中国代表团是求团结而不是来吵架的,……全世界愿意和平的国家和人民期待着我们的会议能为扩大和平区域和建立集体和平有所贡献。”  —周恩来在万隆会议上的演说

材料三  20世纪70年代中国的外交(见下图)。

(1)根据材料一,概括指出新中国成立初期的外交政策。(2分)

 

(2)材料二中周恩来为“求团结”提出的方针是什么?这一方针在当时起到了怎样的作用?(4分)

 

 

(3)根据材料三中的三幅图,分别指出20世纪70年代的中国外交成就。(6分)

 

 

(4)综合上述材料和结合所学知识,简要分析我国在20世纪70年代取得众多外交成就的主要原因。(2分)

 

34.(10分)材料论述

材料 邓小平在谈到香港问题时说:“主权问题不是一个可以讨论的问题。”……中英关于香港问题的谈判开始于1982年,到1984年,双方共进行了22轮艰难的谈判。英国首相撒切尔夫人说:“英国在谈判开始时并不打算把香港整个给中国,到最后不得不同意交还整个香港地区。这是英国不情愿而又不得不做的。”……1979年,中国与葡萄牙建交时,确认了澳门是中国领土,暂由葡萄牙管理的事实。因此中葡关于澳门问题的谈判障碍较少。从1986年6月至1987年3月,双方在4轮谈判后,澳门问题得以解决。—摘编自新华网

(1)为解决历史遗留问题,实现祖国统一,邓小平提出了哪一个伟大构想?(2分)


(2)阅读以上材料提炼一个观点,并结合材料和所学知识加以论述。(8分,要求:观点明确,体现材料主题;史论结合,论述条理清楚。)



参考答案

一、选择题

31.

小地;(2分)理由:土地改革实行的是农民的土地所有制(土地属于农民私有,不是公有制)。土地公有制是在1956年三大改造后建立起来的。(4分)

32

(1)十一届三中全会。(2分)

(2)实行家庭联产承包责任制(实行分田包产到户,自负盈亏);(2分)建立经济特区。(2分)

(3)福建;(1分)广东。(1分)

(4)是中国改革开放和社会主义现代化建设的总设计师。(2分)

33.

(1)独立自主的和平外交政策(2分,错别字一个扣1分,错两个不得分)

(2)求同存异(2分,错别字一个扣1分,错两个不得分);促进了会议的圆满成功(1分)加强了中国同亚非各国的团结与合作(1分)

(3)中国恢复在联合国的合法席位(中国重返联合国)(2分)中美关系开始走向正常化(中美关系改善或尼克松访华)(2分)中日正式建交(2分)

(4)综合国力的增强(2分)

34.

(1)一国两制。(2分)

(2)观点:祖国统一是历史的必然趋势。(2分)

论述:香港和澳门自古就是中国的领土,由于历史的原因分别被英国和葡萄牙殖民者占领;改革开放后,随着“一国两制”构想的提出,中国政府通过和平谈判的方式先后恢复了对香港和澳门行使主权。中国古代上曾经有多次出现长期分裂的局面,但分久必合,还会走向统一(如元朝重新统一全国,结束了五代十国、辽宋夏金分裂割据的局面,开创了元明清大一统局面)。(4分)

结论:综上所述,祖国统一是民心所向,大势所趋。(2分)



部编版八年级历史下册期末测试卷五

I(选择题,共40分

一、单项选择题(本题共20小题,每题2分,共40分)

1、决定在天安门广场建立人民英雄纪念碑,是哪次会议(     )

A 中国人民政治协商会议  B 1954年全国人民代表大会

C 中共一大 D 1956年中共八大

2、邱少云严守潜伏纪律,纹丝不动,直至被大火吞噬,壮烈牺牲。英雄事迹出现在(     )

A 北伐战争中       B 抗日战争中 

C 解放战争中       D 抗美援朝战争中

3、“一代战神”彭德怀在戎马生涯中,亲自指挥的重大军事行动,包括(     )

①南昌起义 ②百团大战  ③挺进中原  ④抗美援朝

A ①②   B ③④    C  ②④  D  ①③

4、小超暑假要随父母去湖北旅游,想去看看万里长江上修建的第一座铁路、公路两用桥——武汉长江大桥,他借助手机地图查找到了这座桥的位置,该桥建于(     )

A 民国时期    B ”一五计划”期间  C 文革时期  D 改革开放新时期

5、如果要拍摄一部以共产党员全心全意为人民服务为主题的影片,最合适的素材是(     )

A 兰考盐碱地,焦裕禄带病治风沙

B 上甘岭战场,黄继光舍身堵枪眼

C 紫竹林租借,义和团抗击侵略军 

D 北京菜市口,谭嗣同慷慨赴刑场

6、20世纪80年代,某村将集体土地按人口分配到户,农户自主经营,自负盈亏,土地不能买卖、出租。经营所得“交足国家的,留够集体的,剩下都是自己的”。这种土地经营形式属于(     )

A 、互助组 B 、农业合作社

C 、人民公社    D 、家庭联产承包责任制

7、我国在社会主义道路的探索中,既取得了巨大成就,也出现了一些严重失误,其中严重的失误是(     )

① 土地改革 ② 三大改造  ③“大跃进”运动  ④人民公社化运动 ⑤ “文化大革命”

A ①②③  B ②③④   C ③④⑤   D ②④⑤

8、小明 要研究抗美援朝期间的历史,他需要阅读哪一时段的历史资料(     )

A、20世纪40年代   

B、20世纪50年代——60年代

C、20世纪60——70年代

D、20世纪90年代

9、2018年是澳门回归祖国19周年,也是广西解放69周年,这两地分别是特别行政区和民族自治区,它们的相同点是(     )

A 都实行社会主义制度     

B 都是为了实现祖国和平统一而设立

C 都实现了一国两制的构想   

D都是中央人民政府管辖下的地方行政区域

10、邓小平曾在不同场合说,香港回归后,香港居民“股照炒、舞照跳、”这是说香港回归后,香港原有的(     )

A 、政治制度不变     B 、法律制度不变

C 、生活方式不变     D 、金融地位不变

11、下列关于第一次亚非会议说法不正确的是 (     )

A、1955年召开   B、没有帝国主义国家参加

C、我国派周恩来出席    D、是在印度召开的

12、现代航空母舰不仅是一个国家海军力量强大的体现,而且是一个国家政治、经济、国防、科技力量的综合体现。我国第一艘航空母舰是(     )

A 山东号   B 台湾号   C 辽宁号   D 长征号

13、“它的成功召开是亚非人民团结合作、求同存异、协商一致的结晶”,“它”指的是(     )

A 一届政协    B一届人大   C万隆会议   D日内瓦会议

14、.20世纪90年代以来,党和国家实施“科教兴国”战略,明确把教育放在(    )的战略地位

A、首要发展 B、优先发展    

C、重点发展 D、中心发展

15.提出“以经济建设为中心,坚持四项基本原则,坚持改革开放”的会议是(    )

中共“十二大”       B、中共“八大”   

C、中共“十三大”       D、中共“十五大

16、给右侧这组图片确定一个主题最恰当的是(    )


A “两弹一星”功臣

B 载人航天工程 

C 保障粮食安全  

D 人类健康事业

17、钱学森、邓稼先、袁隆平、屠呦呦等人取的的成就产生的相同影响是(     )

A 壮大了国防力量  B 增强了粮食产量 

C 保障了生命健康  D 促进了科技发展

18、文化就像一张名片,一个民族如果没有自己的文化,就会被蒸发,或者湮灭于世界之中,20世纪末,中国人民的业余文化生活 日益丰富多彩,主要得益于(     )

A 辛亥革命推翻封建帝制 

B 新中国成立使中国赢得民族独立

C 三大改造建立了社会主义制度 

D 改革开放人民生活得到改善

19、中共十八届一中全会选举产生了新的中央委员会,当选为中共中央总书记的领导人是(     )

A 、习近平  B 、江泽民

C 、胡锦涛   D 、邓小平

20、贵州的“茅台酒”具有百年历史,在社会主义改造时期它有可能采取的改造方式是(  )

A 、合作化B 、外商独资C 、公私合营D 、移资海外

 

卷II(非选择题,共60分)

 二、材料分析题 (本题共4小题,21题13分,22题24分。23题13分,24题20分共60分)

21、读图,回答问题(共10分)

 


(1)图中的英文单词含义是什么?    “少的一点”指什么地方?(2分)

  

(2)图中“少的一点”的现状是怎样形成的?(1分)

 

 

(3)目前,我国解决“少的一点”的基本方针是什么?(2分)用这一方针已经成功解决了哪些地区?(2分)

 

(4)看到这幅图片,你有什么感想?(2分)

 

22、阅读下列材料,回答问题。(12分)

中国近现代史上,中国人民为实现民族独立和国家富强,不断进行抗争和探索,在实 践中,中国历史和社会发生了巨变。

(1)在此期间,使中国社会性质发生改变的三个重大事件是什么?(6分)

 

(2)三个事件时间及是怎样改变中国社会性质的?(6分)

 

23、材料解析题(共9分)

外交是智者的游戏,更是一个国家实力强弱的晴雨表。

阅读下列材料,回答问题。

【外交之耻】材料一 1919年1月,在法国巴黎召开的“和平会议”上,中国代表提出了取消帝国主义在华特权,废除“二十一条”等要求,遭到操纵会议的英、法、美等国的拒绝。会议无理决定把德国在山东攫取的一切权益转给日本。

———《中国历史》八年级上册

【外交之兴】材料二 如下图:


【外交之盛】材料三 1月17日,国家主席习近平在达沃斯国际会议中心出席世界经济论坛2017年年会开幕式,并发表题为《共担时代责任,共促全球发展》的主旨演讲,强调要坚定不移推进经济全球化,打造富有活力的增长模式,开放共赢的合作模式.

(1)材料一中,为什么作为战胜国的中国却得到了类似战败国的待遇?(2分)这种“待遇”直接引发了近代中国哪一事件?(2分)最能体现这一事件性质的口号是什么?(2分)

 

(2)材料二中,结合所学相关知识,中国外交政策成熟的标志是什么?(2分)

 

(3)材料三中,习主席强调“要坚定不移推进经济全球化”。为适应经济全球化趋势,中国在21世纪初加入的国际经济组织是什么?(2分)

 

(4)为适应经济全球化趋势我国怎样做?(3分)

 

24、融入情景,探究问题(11分)

中国改革开放迈入第40个年头。四十年风雨、四十年探索、四十年实践、四十年天翻地覆,中国在崛起、中国在腾飞,全世界都在瞩目这块古老而神奇的土地。

请回答:

(1)“改革开放”的决策是在哪次会议上做出的?(2分)会议召开有什么意义(8分)

 

(2)列举出中国改革开放40年中天翻地覆的成就(政治、经济、科技、外交四个方面)。(8分)

 

(3)结合改革开放40年成就的一个方面,谈谈你的感受。(2分

 

参考答案

一、单项选择题(本题共20小题,每题2分,共40分)

1-25ADCBADCBDADCCBCBDDAC

二、材料分析题 (本题共4小题,21题13分,22题124分。23题13分,24题20分共60分)

21、(1)含义:中华人民共和国;(2分)“少的一点”指台湾(1分)

(2)解放战争后期,国民党败退台湾;朝鲜战争爆发后,美国第七舰队开入台湾海峡,阻挠中国统一。(4分)

(3)基本方针:和平统一,一国两制。(2分)香港和澳门(2分)

(4)感想:台湾是中国领土不可分割的一部分;国家统一是不可阻挡的历史潮流;反对任何分裂祖国,阻挠统一的行为。(2分,言之有理,答出两点即可得分。)

22、

(1)鸦片战争、中华人民共和国的建立、社会主义三大改造的完成。(6分)

(2)1840年,中国开始进入半殖民地半封建社会,受西方列强的侵略制约,主权遭到破坏;(6分)

1949年,中国进入到新民主主义社会,主权和民族独立,人民当家作主;(6分),1956年,生产资料社会主义公有制的确立,中国进入社会主义初级阶段。(6分)   

23、(1)当时中国综合国力不强 大,政府腐败无能。(2分)五四运动。(2分)“外争国权,内惩国贼”(2分)

(2) 和平共处五项原则的提出。  (2分)

(3) 世界贸易组织(WTO)。(2分)

(4) 坚持改革开放;坚持以经济建设为中心;大力发展教育,培养各种类型的人才。(言之有理即可)(3分)

24、(1)“十一届三中全会”(2分)

意义:是建国以来党的历史上具有深远意义的转折;(2分)

它完成了党的思想路线、政治路线、组织路线的拨乱反正,(2分)

是改革开放的开端;(2分)

中国历史进入社会主义现代化建设的新时期。(2分)

(2)政治:香港、澳门的回归实现了“一国两制”的伟大构想。(2分)

经济:实行家庭联产承包为主的责任制,为农村致富和实现现代化开辟了一条道路。(2分)

科技:2007年“嫦娥一号”探月卫星发射成功。(2分)

外交:2001年在上海成功举办了亚太经合组织会议,中国在国际事务中发挥着越来越重要的作用。(2分)

(也可以是其它内容,符合题意即可)

(3)略(言之有理即可得2分)



部编版八年级历史下册期末测试卷六


一、单项选择题:在每小题列出的四个选项中,只有一项符合题目要求(本大题共20小题,每小题1分,共20分)
1、观察下面《1843年前后中英两国进出口货物税率变化表》,影响其税率变化的相关条约是
货物
旧税率(%)
新税率(%)
棉花
24、19
5、56
棉纱
13、38
5、56
斜纹布
14、92
5、56
  A、《南京条约》  B、《北京条约》    
C、《马关条约》     D、《辛丑条约》
2、19世纪90年代列强对华签订的不平等条约中,有利于其进行经济侵略的条款是
A、开放广州、厦门等为通商口岸  
B、中国被迫承认鸦片贸易合法化
C、允许日本在通商口岸开设工厂  
D、以海关税等税收作为赔款担保、
3、李鸿章说:“机器制造一事,为今日御侮之资,自强之本。……洋机器于耕织、印刷、陶植诸器皆能制造,有裨民生日用,原不专为军火而设。”据此判断,李鸿章认为抵抗外来侵略的措施是
A、机器制造,机器也能用于民用工业  
B、筹办洋务,学习西方先进科技
C、武器制造,主张大力发展军事工业  
D、创建海军,加强海防,抵御外侮
4、19世纪中后期,地主阶级洋务派和资产阶级维新派都主张学习西方,他们所进行的近代化探索活动都
  A、极大地动摇清政府的统治  B、彻底否定了中国传统文化
  C、加速了政治民主化的进程  D、有利于传播西方先进思想
5、人们通常把标志性事件作为定位历史的坐标。下列事件与结论搭配正确的是
选项
事件
结论
洋务运动
为中国近代化开辟了道路
戊戌变法
尝试实现从君主制到共和制的转变
辛亥革命
掀起近代中国首次思想解放潮流
五四运动
是中国新民主主义革命的开始
A、①②  B、①④    C、②③    D、③④
6、纪录片《复兴之路》的解说词中写到:“皇帝倒了,辫子剪了,这是1912年给中国人最大的感受。”这种“感受”源自中国
①封建君主专制制度被推翻  ②近代社会性质的改变
③近代社会生活习俗的变化  ④满清王朝统治的结束
A、①②③    B、①②④  C、①③④  D、②③④
7、1949年,中国人民政治协商会议开幕式上,毛泽东说:诸位代表先生们,我们有一个共同的感觉,这就是我们的工作将写在人类的历史上。“我们的工作”包括
A、制定并通过《共同纲领》  B、颁布《土地改革法》
C、提出和平共处五项原则    D、加入亚太经合组织
8、新中国成立后,中国共产党带领中国人民为巩固、建设新生政权做出了一系列努力。下列事件按先后顺序排列正确的是
①西藏和平解放  ②“一五”计划的实施    ③抗美援朝战争开始
④土地改革基本完成   ⑤三大改造基本完成
A、④①②⑤③    B、③①④②⑤  C、③④①②⑤  D、④③②①⑤

9、“举国翘盼尽早建成汽车厂,万人空巷人民争看解放牌”。建国初期的这一对联反映的社会现象是

A、土地革命热火朝天    B、“一五”计划成绩喜人
C、社会主义改造基本完成    D、“大跃进”运动蓬勃开展
10、照片能形象再现历史场景。对右图历史场景解读正确的是
A、出现在现代化建设新时期
B、带来生产资料所有制转变
C、成立了手工业生产合作社
D、奠定了工业化的初步基础
11、党的历史上召开过多次重要会议。对下列会议内容或重要性的表述,正确的是
①中共七大—为争取解放战争的胜利准备了条件
②十一届三中全会—开启了我国改革开放历史新时期
③中共十二大—提出建设有中国特色的社会主义
④中共十五大—提出必须用邓小平建设有中国特色社会主义理论武装全党
A、②③  B、②③④  C、①②④  D、①③
12、下图是小刚在复习时绘制的时间轴。其中,党在全面建设社会主义时期的严重失误是
  
A、三大改造后期要求过急    B、“大跃进”和人民公社化运动
C、坚持以阶级斗争为纲      D、坚持“两个凡是”的方针

13、右图为20世纪80年代中国进出口贸易总额增长。数据表这种增长趋势主要得益于当时我国

A、加入世界贸易组织
B、实施西部大开发战略
C、实行家庭联产承包责任制
D、建立经济特区和开放沿海城市
14、农业部部长韩长斌说:“改革开放以来,中央关于农村土地制度改革的推进环环相扣、循序渐进,就像一个‘三部曲’。”其中的“第一部曲”是[来源:学§科§网Z§X§X§K]
A、组织农业生产合作社,走集体化道路    
B、废除地主剥削制度,土地归农民所有
C、所有权归集体,承包经营权归农户  
D、建立乡镇企业,为农村的发展开辟新路
15、邓小平说:“怎么解决这个问题,我看只有实行‘一个国家,两种制度’。”“这个问题’”中,目前己经解决的是
A、新生政权巩固  B、民族区域自治    
C、海峡两岸统一    D、香港澳门回归
16、2017年5月20日,吴敦义当选新一任中国国民党主席。在记者会上,他表示,应尊重“九二共识”。材料中的“九二共识”是指海峡两岸“努力谋求国家统一”和坚持
A、一国两制  B、两岸三通    
C、和平统一方针     D、一个中国原则
17、在万隆会议上,周恩来既没有去刻意争取对共产主义的支持,也没有激烈反美、反西方的言论。但他达到了此行的重要目的,使许多代表相信了他是一个心怀善意、通情达理而真挚诚恳的人,并相当成功地使人相信了共产党中国奉行和平的政策。周恩来取得成功的主要原因是
A、周恩来的人格魅力    B、中国综合国力的提升
C、倡导“求同存异”方针    D、提出和平共处五项原则
18、非洲兄弟们跳起了桑巴舞,阿尔巴尼亚代表高喊:“美国人的巨大失败”;美国承认:“这是联合国历史上的转折点,反西方战线第一次击败了美国。”上述场景反映的是
A、抗美援朝的胜利  B、万隆会议的召开
C、中国重返联合国  D、《中美联合公报》签署
19、火箭军是中国人民解放军新的军种,被称为“国之利器”,被西方视作“神秘之师”,它是由哪一军种更名而来
A、海军  B、陆军    C、空军    D、第二炮兵部队
20、1965年5月《美国新闻与世界报道》刊载文章《为什么美国的战略过时了》,认为中国在尖端科学上取得的某种突破,势必迫使美国修改它的全球战略。该突破可能是
二、判断题:在答题卡相应的方框内填涂,正确的填涂A,错误的填涂B(本大题共6小题,每小题1分,共6分)
21、第二次鸦片战争期间,清政府被迫签订了《天津条约》,西方列强获得了外国公使进驻北京,增开天津、汉口、南京为通商口岸等特权。
22、太平天国起义是中国古代规模最宏大的一次农民战争,沉重打击了清朝统治和外国侵略势力。
23、建国后土地改革的完成,使农业生产获得迅速恢复和发展,为工业化建设准备了条件。
24、1976年,党中央一举粉碎林彪、江青反革命集团,结束了长达十年的“文化大革命”。
25、为了实现中国梦,以习近平同志为核心的党中央确立了“两个一百年”奋斗目标。“两个一百年”指的是中国共产党成立100年和中华人民共和国成立100年。
26、新中国成立后,我国交通事业取得巨大成就。截止至2010年底,我国的铁路营运里程已居世界第二位。
三、填空题:(本大题共3小题,每小题2分,每空1分,共6分)
27、19世纪末,维新人士宣传变法影响最大的报刊是天津的《国闻报》和上海的《     》。1905年,孙中山在中国同盟会机关报《     》上将同盟会的政治纲领阐发为“三民主义”。
28、     作为我国建立的第一个省级少数民族自治区,为新中国成立后民族区域自治制度的推行积累了宝贵的实践经验。2006年,  铁路全线通车,促进了青海、西藏地区的经济社会发展。
29、2012年,中国作家  获得诺贝尔文学奖;2015年,中国药学家屠呦呦因发现了能有效抵抗疟疾的  ,开创了治疗疟疾的新方法而获得诺贝尔生理学或医学奖。
四、材料问答题:结合材料以及所学知识,根据设问,回答问题(本大题共3小题,每题6分,共18分)
30、阅读下列材料:
材料一: 与外界完全隔绝曾是保存旧中国的首要条件,而当这种隔绝状态通过英国而为暴力所打破的时候,接踵而来的必然是解体的过程,正如小心保存在密封棺材里的木乃伊一接触新鲜空气便要解体一样。     ——马克思《中国革命和欧洲革命》
材料二:
  材料三:“一带一路”既传承以团结互信、平等互利、包容互鉴、合作共赢为核心的古丝绸之路精神,又顺应和平、发展、合作、共赢的21世纪时代潮流,将“中国梦”与“世界梦”进行有机的街接,具有深远的战略意义和全球性影响力。
         ——2014年10月10日人民网《习近平“一带一路”构想战略意义深远》
请回答:
(1)材料一中“与外界完全隔绝”的状态主要是清政府的哪一政策造成的?这种状态是怎样被打破的?结合当时的世界形势,说明“新鲜空气”比喻的是什么?(3分)

(2)据材料二,并结合所学知识列举促成我国出现第二次建交高峰的重大事件。(2分)

(3)据材料三概括当今建设“一带一路”的重大意义。(1分)

31、民族复兴,富强繁荣,始终是一代又一代中国人为之奋斗的理想和目标。阅读下列材料:
    材料一:国家财政收入不增加,军事工业便不可能发展。而国家要增加财政收入,必须首先使国家富起来。在这种形势下,洋务派提出自强先“求富”,强调以“富”为基础和兴办民用工业以“求富”的主张……但因为企业受到清王朝及官僚的控制,其生产规模、利润分割要听命于清王朝,带上了浓厚的封建性。企业能否发展,与封建势力的控制往往成反比。
    ——赵德馨《中国近现代经济史1842~1949》
    材料二:辛亥革命后,尤其是第一次世界大战期间,曾出现过中国民族工业发展的“黄金时代”,然而人们殷殷向往、已在招手的建设机会很快丧失了,中国并没有出现随政治革命而来的 “产业革命”。个中缘由,过去只强调了帝国主义的侵略。帝国主义没有支持南京临时政府,这是事实。但更主要的原因在于封建政治势力的破坏,革命党人非但没有能力制约封建军阀,反而一步步受到封建军阀的制约。胜利的辛亥革命推动了实业的发展,而随之而来的军阀统治和军阀混战,又窒息了民族工业的发展。
——陈旭麓《近代中国社会的新陈代谢》
    材料三:从经济增长的角度来衡量,第一个五年计划是一个令人吃惊的成功。国民收入年平均增长率为8、9%(按不变价格计算),农业和工业的增长量每年分别约为3、8%和18、7%……第一个五年计划的特征是明显的加速度。
——(美)费正清《剑桥中华人民共和国史》
    材料四:中国在过去的三十多年里进行的经济改革,不仅提高了公民总体的物质生活水平,也给他们带来了更多的自由和更大的流动性、中国发展了一种充满活力的社会主义市场经济,能够挑战美国经济主导地位,并且提供了一种不同于西方民主的国家发展模式。
    ——(美)弗兰克·萨克雷约翰·芬德林《世界大历史——1900至反恐战争》
  请回答:
  (1)据材料一回答,洋务派为什么要“求富”?概括指出“求富”道路上最大的阻碍因素。(2分)

  (2)据材料二归纳“中国并没有出现随政治革命而来的‘产业革命’”的原因。(2分)

  (3)对比材料二并结合所学知识,指出材料三中促使“第一个五年计划的特征是明显的加速度”的原因。(1分)

  (4)材料四中“不同于西方民主的国家发展模式”指的是什么?(1分)

32、新中国成立后,党和政府在探索社会主义建设的道路过程中,实施了一系列经济政策,给中国社会的发展带来了重要影响。阅读下列材料:
材料一:1953~1957年,我国农业、轻工业和重工业产值增长速度和比重变化表
    材料二:八大二次会议(1958年)肯定了当时已经出现的“大跃进”形势,并且说,中国正在经历着“一天等于20年”的伟大时期。要求缩短超英美的时间,争取7年赶上英国,再加8年或者10年赶上美国……要掀起一个“以钢为纲”带动一切的“大跃进”。
     ——孙健《中华人民共和国经济史》
    材料三:“文革”时期安徽凤阳一段花鼓词唱道:“凤阳地多不打粮,碾子一住就逃荒。只见凤阳女出嫁,不见新娘进凤阳。”1979年,凤阳县粮食产量比历史上的最高年份增长了99%。老百姓唱道:“大包干,就是好,干部群众都想搞,只要搞上三五年,吃陈粮烧陈草……”
     ——岳麓版《中国历史》(八年级下册)
请回答:
(1)从材料一图表中,我们可以看出哪一行业发展最快?这种现象的出现是由于党和政府实施了哪一个发展计划?(2分)



(2)据材料二,概括“大跃进”运动的特点。结合所学知识,谈谈“大跃进”运动给中国社会带来的消极影响。(2分)



(3)材料三中两段唱词反映的凤阳农村变化发生的主要原因是什么?(1分)



(4)综合上述,你认为国家在制定经济政策时应遵循哪些原则?(1分)



往期资料推荐



1-9年级(上下册)各科目电子课本

7~9年级语文(上下)全册图文视频

7~9年级数学(上下册)图文视频(各版本)

7~9年级英语(上下)全册图文微课(各版本)

1-9年级英语基础音标+口语发音教程

7-9年级道德与法治(上下)全册图文

7-9年级历史(上下)全册图文微课

8~9年级物理(上下)册图文视频

7~8年级地理(上下)全册图文微课

7~8年级生物(上下)全册图文微课

9年级 化学(上下)册图文微课

1~9年级 美术(下)册全册微课

1~9年级各科目全册教案汇编

1-9中小学班主任工作包汇总(2568份班会课件)


领取方法1



第一步:长按二维码关注中小学师生

第二步:在公众号对话框输入“0114下载


领取方法2

打不开百度网盘链接的地区

可长按扫码直接进入下载


电脑端下载网址

http://jazpan.com/box/650.html

图文来自网络,版权归原作者,如有不妥,告知即删

点击阅读原文下载全册PPT课件教案习题朗读试卷电子课本等资源

→→中学生辅导答疑 点这里

1→ 统编教材配套课外阅读书籍

2→ 难懂的数学概念一眼看明白