<
【期末试卷】人教版八年级生物(下)册 6套 |可下载-一点通教学网
我的
【期末试卷】人教版八年级生物(下)册 6套 |可下载
请收藏好以下图片预课资料
(点击上图可观看视频及下载课件教案)

领取电子版打印请拉到文末

领取电子版打印请拉到文末

领取电子版打印请拉到文末


【预习】初中数学7~9年级(上下)册图文微课+课件教案

【预习】初中语文|数学|英语|道法|历史|物理|化学|生物|地理|微课

【课件教案】人教版数学1-9年级课件教案试卷习题知识点等

【教师用书】人教版初中数学7-9年级下册

【知识点】人教版初中数学七年级下册

【电子课本】人教版 七年级数学下册 高清

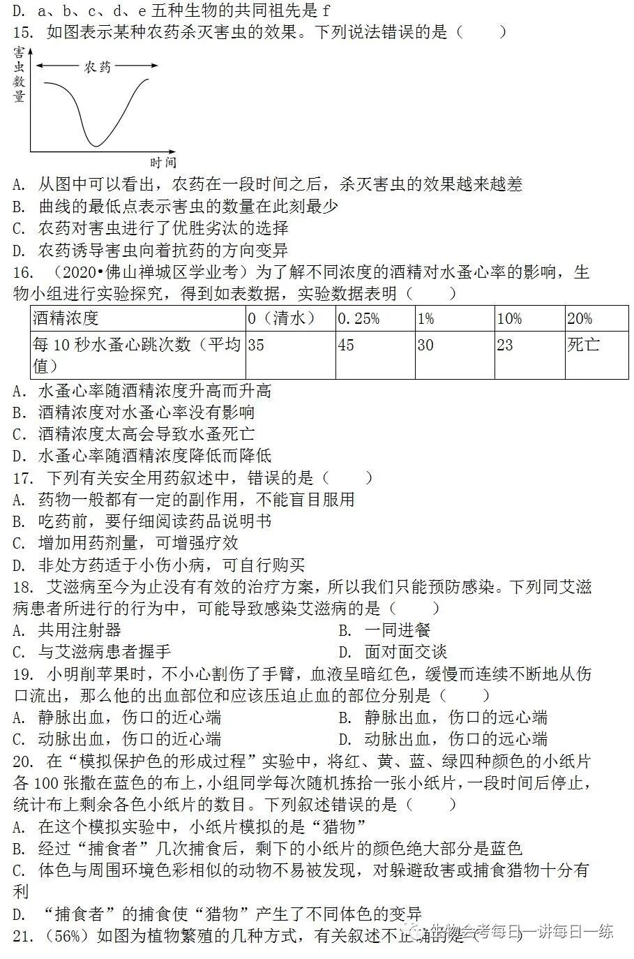
【复习提纲】部编版历史七年级(下)册 含单元知识点

【知识点】人教版八年级生物(下)册 及复习提纲

【知识点】人教版八年级地理(下)册 及复习提纲

【知识点】人教版八年级物理(下)册 及复习提纲 

【知识点】部编版语文八年级(下)册 单元知识点

【复习提纲】道德与法治八年级(下)册 含单元知识点 

【复习提纲】部编版历史八年级(下)册 含单元知识点


八年级期末检测生物试卷一

一、选择题

1.生物的多样性不包括(   )

A.生态系统的多样性    

B.生物数量的多样性

C.生物种类的多样性    

D.遗传的多样性

21963年,秘鲁海岸因石油污染而使1560万只海鸟相继死去。此实例说明生物多样性面临威胁的原因之一是(   )

A.环境污染     B.过度捕杀    

C.乱砍滥伐    D.外来物种入侵


3.有许多科学家呼吁保护生物的多样性,但也有许多实验证明许多野生动物携带有许多致病生物,你觉得应该(   )

A.坚决保护,部分捕杀    

B.坚决彻底杀死,并且全部检验

C.给动物界施用抗生素   

 D.坚决保护不杀戮、远离不接触

4.绿色植物能涵养水源、改善气候,这是生物多样性价值中的(   )

A.直接价值     B.潜在价值    

C.间接价值    D.经济价值

5.食品在冰箱中能保持一段时间不腐败,主要原因是在冰箱环境中(   )

A.细菌冻死     B.细菌繁殖很慢  

C.没有细菌      D.细菌休眠

6.制作面包时,酵母菌起的作用是(   )

A.把淀粉分解成葡萄糖    

B.把葡萄糖转化为乳酸

C.使牛奶变成酸奶    

D.把葡萄糖转化为酒精并产生CO2

7.在酿酒的过程中,温度对酒精的发酵过程起到至关重要的作用,我们应该把发酵温度控制在(   )

A010     B1825    

C2530     D40℃以上

8.酸奶是一种有益的酸性乳品,泡菜也是特色小吃,它们是人们利用了(   )的发酵作用

A.大肠杆菌     B.酵母菌    

C.曲霉             D.乳酸菌

9.科学家经过多年的努力,创立一种新兴生物技术——基因工程,实施该工程的最终目的是(   )

A.定向提取生物体的DNA分子    

B.定向地对DNA分子进行人工“剪切”


C.在生物体内对DNA分子进行改造  

D.定向地改造生物的遗传性状

10.荣获“美国科学院院士”的袁隆平先生利用野生水稻和普通栽培水稻多次杂交,培育出产量很高的杂交稻新品种,其原理是(   )

A.利用优良基因的重新组合    

B.利用优良性状的重新组合

C.利用基因突变的原理    

D.利用新基因的产生

11.要彻底治疗白化病必须采用(   )

A.基因治疗     B.医学手术       

C.射线照射    D.一般药物

12.下列不属于利用基因工程技术制取的药物是(   )

A.在大肠杆菌体内制取生长激素 

B.在酵母菌体内获得干扰素

C.在青霉菌体内获取青霉素    

D.在大肠杆菌体内获取胰岛素

13.克隆技术不可以运用于(   )

A.快速培育具有优良品质的生物 B.拯救濒危动物

C.使没有繁殖能力的生物繁殖下一代D.酿酒

14.研究地球上生物进化的直接证据是(   )

A.比较解剖    B.细胞研究    

C.进化树        D.化石

15.在人类进化过程中变化最显著之一的是(   )

A.尾的消失    B.语言的形成    

C.脑容量的增加    D.双手的进化

16.达尔文的理论认为,生物进化的原因是(   )

A.过渡繁殖    

B.生物产生了有利变异

C.有利变异可以遗传    

D.有利变异、选择、遗传的综合作用


17.两栖动物在动物进化过程中占有重要的地位,这是因为两栖动物能证明动物进化的一个关键环节是(   )

A.水生到陆生    B.简单到复杂    

C.陆地到空中    D.低等到高等


18.下列关于人类的起源,说法正确的是(   )

A.人与动物的本质区别是人能够使用工具而动物不会使用工具

B.人类起源于类人猿

C.在从猿到人的过程中劳动起了决定性的作用

D.人与动物有着共同部分的特征,没有本质的区别


19.米勒的实验说明,生命的起源过程中,不可缺少的条件之一是(    )供给

A.氧气    B.能量    

C.陨石    D.其它星球的生命


20.下列是几种生物与人的细胞色素C的氨基酸组成,与人的亲缘关系最远的是(   )

生物名称

黑猩猩

猕猴

果蝇

链孢霉

螺旋菌

与组成人的细胞色素C的氨基酸的差异

0

1

12

27

43

45

A.螺旋菌    B.果蝇    C.猕猴    D.黑猩猩

21.下列生态系统中自我调节能力最强的是(   )

A.森林生态系统 B.池塘生态系统  

C.荒漠生态系统  D.农田生态系统

22.在生态系统中,一些有害物质可以通过食物链在生物体内不断积累,使其浓度随着消费者级别的升高而逐步增加,这种现象叫做(   )

A.遗传    B.生物富集   

C.生物入侵    D.竞争

23.“西边的太阳就要落山了,微山湖上静悄悄”。歌词中的“微山湖”属于(   )

A.森林生态系统 B.草原生态系统     

C.海洋生态系统    D.淡水生态系统

24.下列有关农田生态系统和生态农业的描述中正确的是(   )

A.农田生态系统是人工生态系统  

B.农田生态系统的平衡不需依赖于人

C.生态农业就是农田生态系统    

D.生态农业是一种自然生态系统

25.我国有高等植物3万余种,是世界上裸子植物最多的国家,我国有脊椎动物6000多种,这体现生物多样性所包含的(   )

A.遗传多样性    B.生态系统多样    

C.环境多样性    D.物种多样

二、连线题每线1分,共6

请你将某超市的部分食品与相应的保存方法搭配起来

①水饺    A脱水干燥

②牛肉干   B低温冷冻

③纯牛奶    C腌制

④杏脯    D加热处理后包装

⑤火腿    E气调包装

⑥薯片    F添加防腐剂

三、简答题本大题包括6小题,共44

26.“诗仙”李白的“兰陵美酒郁金香,玉碗盛来琥珀光。但使主人能醉客,不知何处是他乡。”的诗,让兰陵美酒美名远扬,兰陵美酒的酿造过程具体如下:6

1)制取一淀粉原料与_____混合。

2糖化一霉菌把淀粉分解成______

3发酵一在____的条件下,酵母菌把____转变成_____

4_____一将发酵液中的酒精进行分离、浓缩。

27.某同学为了认识食物腐败的主要原因,探究食物保鲜的方法,设计了如下图的实验装置,请据此回答:6  

 

1在安置好装置之后,利用酒精灯和其他仪器将试管内的肉汤煮沸,其主要目的是杀死肉汤中的______和其它______

2除实验装置中给出的细菌生活的基本条件外,还需要_________。弯曲玻璃管的作用是_________

3肉汤将会腐败的试管是:_________

4_________是食品腐败的主要原因。

28.下面是“克隆羊”和转基因鼠的研制过程,请据图回答问题。8

 

1超级鼠所采用的科学技术称为_____,它是在分子水平上的操作;而“多利羊”的诞生是使用_____技术,这是最受人瞩目的两种现代生物技术。

2超级鼠实验研究的性状是_____

3多利羊的性状与______羊相似,因为它的遗传物质来自于该羊,由此可知,遗传的控制中心是____

4超级鼠实验中要把受精卵植入输卵管,这是____生殖;而克隆羊实验中的胚胎则要植入代孕母羊的子宫中,它属于_____生殖。

5通过这两个实验可以得出基因与性状的关系是_____

29.下图是1600年一1959年每隔50年的哺乳类动物灭绝种类的数量图表,请据图回答问题:8

 


11600—1649年的50年间大约灭绝了_ _种哺乳动物5的倍数如:51015……表示,下同

217501799年的50年间大约灭绝了______种鸟类。

31850—1899年的50年问大约灭绝了_____种哺乳动物

41800—1959年鸟类和哺乳类动物的灭绝呈_____的趋势,你觉得正常吗? _____。造成这种现象的原因是______。为了遏制这种趋势,我们应该保护动物的栖息环境,建立______,甚至____等。

30.下表为英国曼彻斯特地区两个时期的栖息在树干上的桦尺蛾类型数量调查情况,请分析回答相关问题:6

1850森林时期

1950工业城市

浅灰色桦尺蛾

深黑色桦尺蛾

浅灰色桦尺蛾

深黑色桦尺蛾

99

1

1

99

1桦尺蛾有深浅不同的颜色,说明生物界中普遍存在着____现象。

21850年,曼彻斯特村山清水秀,栖息在浅灰色树干上的桦尺蛾体色为_____,它们不易被鸟类发现而生存下来。

31950年曼彻斯特被工业污染,煤灰把树干染成了黑色,这时候,_____的桦尺蛾由于能适应环境而生存了下来。

4自然界中的生物,通过激烈的_____,适应者生存F来,不适应者被淘汰掉,这就是____

5桦尺蛾类型的变迁实际上是一个进化的过程,____与环境的改变是密切相关的。

31.一片玉米田中,有少许杂草和玉米争夺着阳光和水肥;蝗虫和三化螟在玉米秧上取食;青蛙是忠实的田园卫士,一旦发现害虫,会迅速地将其捕获;偶尔你还可以看到有蛇在追逐田鼠……

请根据以上描述完成下列问题:10

1上述资料中,影响玉米生活的非生物因素是_____ ,生物因素是____

2一片玉米田就是一个_____,该系统中的生产者是_____

3请写出该系统的一条食物链______

4该系统能量的源头是______,能量流动的渠道是_____,能量在流动的_____过程中是_____的,一般地说,只有____的能量流入下一个营养级。

5在玉米田中农民不断的除草、灭虫、施肥目的是,调整生态系统的能量流动关系,使能量持续高效地流向_____

生物试卷参考答案

一、选择题

1—5BADCB   6—10DCDDA

11—15ACDDC   1620DACBA  

21—25ABDAD

二、连线题每线1分,共6

①一B  ②一A  ③一D  ④一C  ⑤一F  ⑥一E

三、简答题本大题包括6小题,共44

261霉菌  2葡萄糖  3无氧葡萄糖酒精  4蒸馏

271细菌  微生物

2适宜的温度  阻止外界细菌进入B试管内

3A

4微生物的大量繁殖

281转基因技术克隆2鼠的体形大小  3白面绵羊细胞核

4有性生殖无性生殖5基因决定性状

29115215340

4上升不正常栖息地的丧失自然保护区迁地保护

301变异2淡灰色桦尺蛾3深黑色桦尺蛾

4生存斗争自然选择5生物的进化

311阳光、空气、温度、水分   杂草、蝗虫、三化螟、蛇、鼠、青蛙

2生态系统玉米、杂草

3玉米一蝗虫一青蛙一蛇其它答案合理亦可

4太阳能食物链或食物网逐级递减10%~20

5对人类最有益的部分或玉米


八年级期末检测生物试卷二

一、选择题(以下各题均只有一个最符合题意的答案,每小题1.5分,共30分)
1、下列水生动物中哪一种是无脊椎动物(      )
A.海豚  B.海豹  C.乌贼   D.鲨鱼
2、下列动物中,真正属于鱼的动物是(      )
A.章鱼   B.鲸鱼   C.甲鱼  D.鲫鱼
3.在观察蚯蚓的过程中,必须保持蚯蚓的体表湿润,其原因是(   )
A.蚯蚓必须生活在水中  B.使蚯蚓的呼吸能正常进行
C.以此增加蚯蚓的灵敏度  D. 使蚯蚓完成受精作用
4、国宝大熊猫“团团”、“圆圆”作为大陆人民的友好使者被赠送到我国宝岛台湾。下列不属于大熊猫主要特征的是(      )
A.用肺呼吸   B.胎生哺乳   C.牙齿分化  D.变温动物

5、下列模式图中,能正确表示骨骼肌与骨、关节之间关系的是( 

6、能正确表示生物与其气体交换部位连线的是(      )
①蚯蚓——体壁    ②蝗虫——气门     ③鱼——鳃    ④家鸽——肺和气囊
A.①④  B.①②   C.②④ D.①③
7以下关于细菌和真菌的说法.错误的是      
A.细菌比真菌个体更细小  B.真菌没有真正的细胞核
C.剩饭变馊主要由细菌造成而发霉则是由真菌造成 D.真菌的菌落多有外观可见的颜色
8、梅雨季节,衣物和皮鞋上常常“长毛”,这些“毛”是(      )
A.螺旋菌   B.杆菌  C.酵母菌   D.霉菌
9、人之所以成为地球上“万物之灵”,从行为理论上分析,是人类哪方面行为能力最强所致?      
A.捕食行为  B.学习行为  C.防御行为 D.社群行为
10、人们将人类的胰岛素基因转移到大肠杆菌体内,是大肠杆菌制造出能治疗“糖尿病”的胰岛素,这种技术叫(      )
A.仿生学  B.发酵   C.克隆   D.转基因技术
11 、做面包,包子需要的微生物是(      )
A.酵母菌  B.乳酸菌  C.甲烷菌    D.根瘤菌
12、下列各项属于动物学习行为的是(      
A.黑猩猩通过堆叠箱子摘下悬挂在高处的香蕉   B.狼将捡到的婴儿哺育成“狼孩”
C.蜘蛛结网捕捉昆虫      D.鸟类的筑巢、孵卵和育雏
13、鱼类的呼吸器官是(     
 A.口     B.鳃     C.肺     D.皮肤
14黄鼬在遇到敌害追击时会释放一种“臭气”,利用这种气体将敌害“击退”或“击晕”。该行为属于(      )
 A.先天性、攻击行为  B.先天性、防御行C.后天性、防御行为D.后天性、攻击行为

15、常用的食品保存方法有      
①高温  ②低温  ③保持干燥  ④保持湿润  ⑤暴露空气中  ⑥隔绝空气
  A.①③   B.①④⑤   C.②④⑥ D.②③⑥
16、下列各项不是动物在自然界中的作用的是(     )
 A帮助植物传播种子         B帮助植物传粉
 C促进生态系统的物质循环   D是生物圈中有机物的制造者
17、孙同学根据某一分类标准已对7种动物中的6种进行了简单的分类(见下表),下列叙述正确的是(   )
待区分的生物
大雁、野兔、蝗虫、青蛙、
蚯蚓、蜘蛛、鲫鱼
类别1
青蛙、大雁、野兔
类别2
蝗虫、蚯蚓、蜘蛛
A.其分类标准是胎生还是卵生
B.其分类标准是体温是否恒定
C.应该将鲫鱼划分到类别1
D.应该将鲫鱼划分到类别2
18、培养细菌和真菌的一般步骤按先后顺序排列是(   
①高温灭菌    ②接种    ③配制含有营养物质的培养基    ④恒温培养
A.①②④③ B.②①④③  C.③①②④  D.①③②④
19、从分类的角度说,亲缘关系最密切的是 (   )
 A.同属生物 B.同种生物  C.同纲生物  D.同科生物
20、下列有关生物多样性的有关说法,不正确的是(      
A.我国是世界上生物多样性最丰富的国家之一  B.每种生物都是一个丰富的基因库 C.生态的多样性仅指生物种类的多样性  D.保护生物多样性的有效措施是建立自然保护区
二、填空题(每题1分,共40分)
1.鸟的主要特征是:体表         前肢变成          具有         的能力,身体内有          ,体温           
2、从行为的获得途径来看,动物的行为可以分为                                
3、骨骼肌由                          组成。
4、地衣是                     共同生活在一起而形成的,          通过光合作用提供有机物,       提供水和无机盐。
5、被称为微生物学之父的是              
6、假设手上此刻有100个细菌,细菌每30分钟繁殖一代,3小时后手上的细菌数目
                  
7、生物学家根据                         ,将生物进行分类。它们按                      
的顺序依次是                               在生物的分类等级单位中,
            是最基本的分类单位,其亲缘关系最密切。
8、仔细观察,你会发现鱼的口和鳃盖后缘始终是一张一合,交替进行,这实际上是鱼在进
             ,所以经鳃流出的水流与由口流入的水流相比,            含量减少, 
           含量增加。
9、花结构中最重要的组成是            ,包括                       。其中,前者
                     组成,后者由                                
                    组成。

10、完全变态的几个时期分别是                            ,不完全变态的几个时期是                              
11、卵细胞由                              组成。
三、识图与实践活动(30分)
1、(5分)根据右面的关节结构模式图,回答下列问题:

(1)标号①和④的表面覆盖着一层[   ]            
能减少运动时骨与骨之间的摩擦。
2)把两块骨牢固地联系在一起的是          
3)图中                内有少量滑液,对关节起润滑作用。
4)运动的产生是在                的支配下,骨骼肌受到刺激而收缩,牵动骨围绕               的活动。
2、(5)根据图A和图B回答问题。

1[1][2]分别表示两种肌肉,[1]         
[2]                  
(2)在图A和图B的动作中,[1]的状态分别是
                                       
(3)当手下垂时,屈肌肌群和伸肌肌群所处的状态是:(       
A.都收缩    B.都舒张  C.前者收缩,后者舒张    D.前者舒张,后者收缩
3、(3分)蚯蚓是人类的好朋友。它不仅能疏松土壤,增加土壤有机质,由于它可以以植物的枯枝落叶、家畜粪便、生活垃圾等为食,所以还能够在一定程度上减少环境污染,同时蚯蚓还可用作水产养殖业的饲料以及很好的中药材。请分析回答:
⑴如果让你去挖蚯蚓,应该选择的环境是(      )
A.清澈的小河   B.富含腐殖质(有机物)的湿润土壤   C.湿润的土壤   D.干燥、疏松的土壤
⑵ 区别蚯蚓前端和后端的主要依据是蚯蚓的(     )
A、体节   B、环节  C、环带   D、刚毛
⑶蚯蚓在生态系统中属于(                                         
A.生产者   B.消费者    C.分解者   D.三者都是
4、(6分)暑假,生物兴趣小组的同学在进行里外考察时,采回制成标本后拍摄了如下一些植物照片,请你协助生物学兴趣小组的同学,按下列分类表解逐一分类,并在下面的横线上(   )数字旁填写相对应的字母序号。

5、(11分)右图为细菌结构的示意图,请根据图回答下列问题。
1)图中A是         B                C                   
D                    E                    
2)F是                ,它使细菌能够运动。    
3)该细菌的结构中没有                    ,不能进行光合作用,不能制造                 ;营养方式是                  ,生殖方式是                  .
4)                是细菌的休眠体,对不良环境有较强的抵抗能力。



答案
选择题
题号
1
2
3
4
5
6
7
8
9
10
答案
C
D
B
D
D
D
B
D
B
D
题号
11
12
13
14
15
16
17
18
19
20
答案
A
A
B
B
D
D
C
C
B
C
填空题
1.覆羽     翼    飞翔     气囊     恒定
2.先天性行为     学习行为
3.肌腱    肌腹
4.细菌   藻类      藻类     细菌
5.巴斯德
6.6400
7.相似程度   从大到小  界门纲目科属种   种
8.呼吸   氧气    二氧化碳
9.花蕊   雄蕊   雌蕊    花药   花丝   柱头   花柱   子房
10.卵  幼虫  蛹   成虫     卵   若虫    成虫
11.卵黄   卵黄膜    胚盘
 
三1、(15关节软骨   (22关节囊  (33关节腔  (4)神经
2.(1)肱二头肌   肱三头肌    (2)屈肘   伸肘  (3B
3.(1B      (2)C    (3)C
4.F C A B E D
5.(1DNA   细胞膜   细胞壁  荚膜  细胞质
(2)鞭毛  ( 3)叶绿体  有机物   异样型   分裂生殖   (4)芽孢




八年级期末检测生物试卷三


一、单项选择题(本题共30小题,每小题2分,共60分)

1.下列生物的繁殖方式,属于有性生殖的是

A. 马铃薯块茎繁殖   B. 苹果的嫁接繁殖    C. 豌豆的种子繁殖   D. 草莓的组织培养[来源:Zxxk.Com]

2.想在一株菊花上开出五颜六色的花朵,采用的方法是

A.嫁接          B.扦插          C.压条           D.分根

3.下图为植物繁殖的两种方式,有关叙述错误的是

A.1是组织培养,属于有性生殖         B.2是嫁接,图中左侧为芽接右侧为枝接

C.2获得成功的关键是要使接穗和砧木的形成层紧密结合       D.2都是无性生殖


4.如果在黑枣树上嫁接柿树,那么嫁接苗结出的果实是

  A.黑枣                           B.柿树果实

  C.有黑枣也有柿树果实             D.与黑枣和柿树果实完全不同的果实[来源:学科网ZXXK]

5.人们常用剪取红薯藤的茎段进行扦插繁殖,茎段上方的切口应剪成怎样的,这样做的目的是

A.水平、减少伤口水分过多蒸发      B.斜向、增加吸收水分的面积

C.水平、增加吸收水分的面积        D.斜向、减少伤口水分过多蒸发

6.蟋蟀的发育要经过卵、若虫、成虫三个时期,这种发育过程称为   

A.完全变态      B. 不完全变态      C.变态发育      D.不变态发育

7.鸟类的生殖和发育过程伴随着复杂的繁殖行为,下列繁殖行为不属于鸟类的是

A. 筑巢         B. 求偶            C. 育雏         D. 哺乳

8.右图示某种昆虫的发育过程,描述正确的是

A.图示昆虫的发育过程与蝗虫相同     

B.图示昆虫发育过程属不完全变态发育

C.图示昆虫的生殖方式是有性生殖     

D.图示昆虫的受精方式是体外受精

9.在无菌条件下将铁皮石斛植株的组织细胞放在含有全面营养成分的培养基上培养,培育出许多与原来的铁皮石斛基本相同的新个体。上述培育技术

A. 能大幅度改良后代的性状           B. 优点是后代能保持亲本的优良性状,且繁殖速度快

C. 与克隆技术的生殖方式完全不同     D. 属转基因培养技术

10.在生殖季节,雄蛙的鸣囊鼓起,叫声洪亮,其作用是(   )

   A.吓退天敌           B.吸引昆虫        C.吸引雌蛙         D.占据地盘

11.下列关于动物生殖和发育的说法正确的是

A. 图一所示发育方式为完全变态发育      B. 图二中的c阶段表示蛹期

C. 图三中含有细胞核的结构是④胎盘      D. 青蛙的发育方式与图三都为完全变态发育

12.蛙的幼体区别于成体的显著特征是

   A.陆生、用鳃呼吸、有尾、无四肢         B.陆生、用肺呼吸、无尾、有四肢

   C.水生、用肺呼吸、无尾、无四肢         D.水生、用鳃呼吸、有尾、无四肢

13.丹顶鹤跳舞行为属于鸟类繁殖过程中的

A.求偶           B.交配             C.筑巢            D.育雏

14.开展精准扶贫以来,王大伯在政府的帮助下,通过养蚕和牛蛙走上致富的道路。家蚕和牛蛙都具有的生物个体发育特点是

①发育过程在水中进行  ②发育的起点是受精卵   ③发肓过程有蛹期   ④幼体和成体有很大差异

A. ①③        B. ①④            C. ②③         D. ②④

15.某养鸡场养的都是良种母鸡,另一家养鸡场从该厂购买了一批鸡蛋用于孵化小鸡,但是一只也没有孵化出来。请你帮助他们分析一下,主要原因是(    )

A.鸡蛋放置时间太长       B.孵化的温度等条件未能达到标准[来源:Zxxk.Com]

C.这批鸡蛋卵细胞都没有受精     D.这种鸡不能以孵卵的方式繁殖后代

17.下列属于生物相对性状的是

A. 兔的黑毛和狗的白毛                                B. 人的身高和体重

C. 小明的双眼皮和小丽的双眼皮                        D. 人的有耳垂和无耳垂

18.我国婚烟法规定,禁止“直系血亲和三代以内的旁系血亲”的男女结婚。禁止近亲结婚的目的是

A. 根除遗传病的发生                                  B. 降低遗传病的发病率

C. 让隐性致病基因消失                                D. 防止致病基因传给后代

19.水稻体细胞内含有12对染色体。当水稻传粉受精后,其受精卵内染色体数目为

A. 6条            B. 6对               C. 12条              D. 12对

20.下列有关常见的育种方法描述错误的是

A. 高产奶牛是通过人工选择的方法培育出來      B. 转基因鼠是利用克隆技术培育出来的

C. 高产抗倒伏小麦是利用杂交方法培育的        D. 太空椒是普通椒经诱导发生基因突变选育的

21.下表给出了四种有关耳垂基因型婚配(用×表示)的类型,并对所生子女的耳垂遗传趋势进行了预测。A为显性基因,控制有耳垂,a控制无耳垂。则表中的判断和推测不完全正确的是


22.下列属于生物变异现象的是

A. 一只黑狗生了一只花狗                B. 麻雀和燕子的羽毛颜色不同

C. 毛毛虫和蝴蝶有明显的差异            D. 雷鸟夏天褐色,冬天白色

23.正常的人体卵细胞中,染色体的组成是

A. 22条常染色体+X    B. 23条常染色体+Y   C. 22条常染色体+Y    D. 23条常染色体+Y

24.某同学用3个红球、1个白球、2个纸袋进行”模拟人类后代性别决定的过程”活动。下列模拟操作或结论中,错误的是

A. 2个纸袋分别标“母亲”和“父亲”[来源:学.科.网Z.X.X.K]

B. 2个红球放入标”母亲”纸袋,1个红球和1个白球放入标”父亲”纸袋

C. 闭眼,从2个纸袋中各随机取1个小球,记录2个小球的组合类型

D. 抓取、记录小球组合类型3次,就可模拟出孩子的性别比例接近1:1

25.下列现象属于遗传的是

A.一只雌猫产下四只毛色不完全相同的小猫    B.一对双胞胎兄弟,几乎长得一模一样

C.白毛的母兔生下黑毛的小兔                D.母亲有酒窝,自己也有酒窝

26.下列关于基因的叙述中不正确的是

  A.每个染色体上只有1个DNA分子          B.每个DNA上有许多个基因

C.人类卵细胞中有23个基因               D.基因是控制生物性状的最小单位

27.某细胞中有两对基因分别位于两对染色体上,下列图解中正确的是


28.假如用大写英文字母表示显性基因,用小写英文字母表示隐性基因,下列基因组成中,能够显示隐性性状的是

A.DD       B.Dd         C.aa        D.Aa

29.下列变异中属于可遗传变异的是

   A.经常练习举重的人,胸肌发达        B.一对正常夫妇生育白化女儿

   C.长在暗处的的玉米矮                D.肥水充足处的大豆植株高大

30.在日常生活中,人们常说“血缘关系”。这里的“血缘”实际上是指下列哪一项                                                                     

A. 遗传物质       B. 血浆          C. 血细胞       D. 血液


二、非选择题(本题共小题,第31-33小题,每空1分;第34、35小题,每空2分,共40分)

31.(5分)下图是某些生物的生殖和发育过程示意图,其中①代表受精过程,②代表发育过程。请据图回答下列问题:


(1)图中生物的生殖是            (填“有性”或“无性”)生殖。

(2)若图中生物体代表家蚕,过程②需要经历受精卵、            、          和成虫四个阶段,这种发育属于             发育。

(3)若图中生物体代表青蛙,过程①是            (填“体内”或“体外”)受精。


32.(5分)下图是经整理后的男、女体细胞中染色体排序图,请仔细观察后回答下列问题:

 (1)从图中可以看出,在人的体细胞中,染色体的存在方式是                 。

(2)根据染色体组成可以判断        图是男性染色体排序图。

(3)男性的性染色体组成为           。

(4)男性能产生         种类型的精子。  

(5)若甲、乙是一对夫妇,则甲产生的生殖细胞与乙产生的含有        性染色体的生殖细胞结合,所生后代的性别表现为女性。

33.(6分)下图是鸡卵结构示意图,请据图回答问题:

(1)构成鸡卵细胞的部分是图中的         (填标号)。

(2)能为胚胎发育提供水分且能提供养料的是图中的        (填标号)。

(3)能为胚胎发育提供氧气的是图中的          (填标号)。

(4)卵受精后,能发育成鸡胚胎的主要部分是图中的          (填标号)。

(5)图中6所示结构的主要作用是            。

(6)图中1所示结构的主要作用是            。

34.(12分)科技小组为验证孟德尔豌豆杂交实验,用种子形状为圆形和皱缩的两种豌豆进行杂交,结果如下图。

(1)子代豌豆与亲代豌豆种子形状不同,这种现象称为                 ;豌豆的种子形状有圆形和皱缩两种不同的表现形式,在遗传学上称为                 。

(2)根据实验,可判断隐性性状是               。

(3)若控制豌豆种子形状的显性基因用A表示,隐性基因用a表示,请冋答:

①实验一中子代圆形豌豆的基因型(即:基因组成)是          。

②为了确定实验二子代中某粒圆形豌豆(甲)的基因型,选取甲豌豆与某豌豆(乙)杂交,统计后代所得的豌豆共139粒,其中圆形与皱缩的比例为67:72,则乙豌豆的形状是                ,甲豌豆的基因型是           。

35.(12分)生物兴趣小组在学习了青蛙的生殖和发育后,开展了如下探究活动。

①在甲鱼缸中加入一定量的洗洁精,并在乙鱼缸中加入等量的清水。

②把发育状态相似的青蛙受精卵分成两份,每份各100粒,分别放入上述鱼缸中,放置在相同的、适宜的环境中孵化。

③每天定时观察,待青蛙卵孵化后,比较甲、乙鱼缸中青蛙卵孵化的数量。

请回答下列问题:

(1)青蛙的发育过程包括受精卵→蝌蚪→幼蛙→成蛙等阶段,发育方式属于                     。

(2)生物兴趣小组探究的问题是                                             ?

(3)该实验方案中,实验变量是                 ,除此条件外甲、乙两个鱼缸其他条件均相同,其目的是                  。

(4)如果甲、乙两个鱼缸中的受精卵孵化率几乎相同,则可以得出的实验结论是                    

                           ;如果甲鱼缸中的受精卵孵化率远远小于乙鱼缸,则可以得出的实验结论是                                  。

八年级生物答案





1-30.CAABA  BDCBC  BDADC  DDBDB  AAADD  CCCBA

31.(5分)

(1)有性(2)幼虫   蛹   完全变态(3)体外

(5分)

(1)成对的(2)乙(3)XY(4)2 (5)X

33.(6分)

(1)5、6、8   (2)4   (3)3   (4)5  为胚胎发育提供主要营养 (6)保护

34.(12分)

(1)变异  相对性状  (2)皱缩  

(3) ①Aa      ②皱缩       Aa

(12分)

变态发育         

(2)洗洁精对青蛙受精卵孵化率有影响吗?

(3) 洗洁精                  保证单一变量

  (4)洗洁精对青蛙受精卵的孵化没有影响       洗洁精不利于青蛙受精卵的孵化




八年级期末检测生物试卷四



八年级期末检测生物试卷五


八年级期末检测生物试卷六



往期资料推荐



1-9年级(上下册)各科目电子课本

7~9年级语文(上下)全册图文视频

7~9年级数学(上下册)图文视频(各版本)

7~9年级英语(上下)全册图文微课(各版本)

1-9年级英语基础音标+口语发音教程

7-9年级道德与法治(上下)全册图文

7-9年级历史(上下)全册图文微课

8~9年级物理(上下)册图文视频

7~8年级地理(上下)全册图文微课

7~8年级生物(上下)全册图文微课

9年级 化学(上下)册图文微课

1~9年级 美术(下)册全册微课

1~9年级各科目全册教案汇编

1-9中小学班主任工作包汇总(2568份班会课件)


领取方法1



第一步:长按二维码关注中小学师生

第二步:在公众号对话框输入“32下载


领取方法2

打不开百度网盘链接的地区

可长按扫码直接进入下载


电脑端下载网址

http://jazpan.com/box/653.html

图文来自网络,版权归原作者,如有不妥,告知即删

点击阅读原文下载全册PPT课件教案习题朗读试卷电子课本等资源

→→中学生辅导答疑 点这里

1→ 统编教材配套课外阅读书籍

2→ 难懂的数学概念一眼看明白